Loading

Annals of Clinical Cytology and Pathology

Combined HPV and CINtec PLUS Testing for Triaging Cervical Cancer Screening in a Belgian Cohort

Research Article | Open Access | Volume 9 | Issue 1

  • 1. Department of Pathology, Universitair Ziekenhuis Brussel (UZB), 1090 Brussels, Belgium.
  • 2. Biostatistics and Medical Informatics Research Group (BISI), Vrije Universiteit Brussel (VUB), 1090 Brussels, Belgium.
  • 3. Department of Pathology, Ziekenhuis Netwerk Antwerpen (ZNA), 2020 Antwerp, Belgium.
  • 4. Department of Pathology, Universitair Ziekenhuis Antwerpen (UZA), 2650 Antwerp, Belgium.
+ Show More - Show Less
Corresponding Authors
Shaira Sahebali, Department of Pathology, University Hospital Brussels, University Hospital Antwerp, Laarbeeklaan 101 Jette, 1090 Brussels, Belgium, Tel: +02-477-3901; E-mail: shaira.sahebali@uzbrussel.be
Abstract

Background: Cytological screening with Human Papillomavirus (HPV) triage for equivocal results has been the routine screening procedure for cervical cancer for years worldwide. The dual-marker stain p16/Ki67 (CINtec PLUS) has been shown to offer high sensitivity and specificity in triage of women at risk of developing HPV-related precancerous lesions. We evaluated the utility of CINtec PLUS in women with normal cytology and a positive HPV test, to see if this test can be used as a prognostic biomarker.

Methods: Women of 18 years or older were assembled between January 2018 and December 2022 at two different study sites. These were cytology negative for intra-epithelial neoplasia (NILM) and a positive HPV test. Prognostic value of the CINtec PLUS test for NILM samples and the confounding effect of HPV-subtype, age, university, and follow-up stage were evaluated.

Results: CINtec PLUS was positive in 63 out of 312(20%) NILM/ HPV-positive cases. The positive predictive value (PPV) of CINtec PLUS was 92% for High-Grade Dysplastic Lesion (HSIL), 64% for NILM and 31% for low grade dysplasia. The negative predictive value was 83% for HSIL, 64% for NILM and 83% for low grade dysplasia.

Conclusions: Adding CINtec PLUS with NILM cytology and HPV-positive test can be an important prognostic tool to identify women at risk for a high-grade dysplastic cervical lesion. Importantly, the test can also be used in primary HPV screening programs. However, women with low-grade dysplasia remain at risk for over- and under-treatment.

Keywords

Cervical cancer, Cytology, HPV • CINtec PLUS, NILM

Citation

Cras L, Brock S, Barbe K, Locy H, Broeckx G, et al. (2023) Combined HPV and CINtec PLUS Testing for Triaging Cervical Cancer Screening in a Belgian Cohort. Ann Clin Cytol Pathol 9(1): 1144.

ABBREVIATIONS

ASC-H: Atypical Squamous Cells, Cannot Rule Out High Grade Squamous Intra-Epithelial Lesion; ASC-US: Atypical Squamous Cells of Undetermined Significance; HPV: Human Papilloma Virus; HR: High-Risk; HSIL: High-Grade Intraepithelial Lesion; NILM: Negative for Intra-Epithelial Neoplasia or Malignancy; LR-HPV: Low-Risk Human Papilloma Virus; LBC: Liquid-Based Cytology; LSIL: Low-Grade Intraepithelial Lesion; PAP-Test: PapanicolaouTest; SCC: Squamous Cell Carcinoma.

INTRODUCTION

Cervical cancer remains a major cause of death worldwide, despite the implementation of primary and secondary prevention strategies [1]. Cervical HPV infections are common, almost all women will get infected in their lifetime [2,3]. The HPV family consists of a group of more than 200 related viruses, divided into Low-Risk (LR) HPVs and High-Risk (HR), oncogenic HPVs. These last have the potential to interfere with the normal function of the cell cycle and cause uncontrolled proliferation, leading to premalignant epithelial lesions. In particular, HPV16+ and HPV18+ strains are responsible for the most HPV-related cervical cancers [3].

Normally, the immune system scans for foreign material. However sometimes the infected cells can escape immune surveillance and evolve into a precancerous lesion [4]. Carcinogenesis is a multi-step process. It takes several years since malignant cells can be in an equilibrium stage with the immune system or can remain dormant [5]. Screening strategies for detection of pre-malignant cervical neoplasia as well as the use of prophylactic vaccines against several HR-HPV subtypes, have proven successful to prevent lesions [6]. Several techniques are being used in population-wide screenings programs to reduce morbidity and mortality from cervical cancer, the most important being cytology and HPV testing [7].

Increasing numbers of cytology negative for intraepithelial neoplasia (NILM) are complemented by HPV testing on demand of the patient or clinician in order to identify more at risk cases. This leads to an increased number of HPV-positive cases, with subsequent referral for colposcopy [8]. These women are at risk for overtreatment in the absence of dysplasia, indicating the importance of refining the triage and management of these women [9]. Therefore, it is important to elucidate, why, when and how an HPV infection becomes oncogenic.

Ijkenberg and McMenamin, et al investigated the use of CINtec PLUS on NILM cytology samples [6,10]. The CINtec PLUS test uses two markers, p16 and Ki67, and has been shown to have increased total sensitivity (66% in Belgium) compared to cytology and HPV testing in detecting cervical dysplasia [9,10]. In normal cells, p16 has an anti-proliferative effect and arrests the cell cycle after mitosis. In cells infected by HR-HPV which has become oncogenic, cell cycle arrest does not occur. This inhibits a negative feedback control mechanism, resulting in over-expression of p16. Ki67 is a proliferation marker that can be detected in the nuclei of dividing cells and gives insight in the activation of the cell cycle [11,12]. Simultaneous detection of these biomarkers is indicative for an aberration in the cell cycle and oncogenic, HPV-related transformation [13].

In the summer of 2022, the federal Minister of Health announced plans for a new screening program, based on HRHPV testing, so called HPV primary screening. In such a program, the triaging problem of HPV positive NILM samples, will still be present and may even become more poignant. This study aims to investigate the prognostic value of the CINtec PLUS test in women with NILM cytology and HPV-positivity and its possible clinical implementation in the current screening programme.

MATERIALS AND METHODS

The study was approved by the Ethics Committee of the University Hospital Brussels (B.U.N. 1432022000100 / EC number: EC-2022-134.

Study Population

Women were recruited via the Departments of Pathology at the University Hospital of Antwerp (UZ Antwerp) and the University Hospital of Brussels (UZ Brussel). 152 cases from cervical screening (Brussels) and 160 cases from both cervical screening and follow up cervical cytology (Antwerp) were included in the cohort. Both populations included women aged 18 years and above. Retrospectively, consecutive series of cytology samples that were diagnosed as NILM (negative for intraepithelial lesion or malignancy) with a positive additional HPV test for high-risk HPV subtypes, requested by either the clinician or the patients, were included in the cohort. Data from follow up cytology and/ or biopsy were collected. The follow-up period was 6 months to 1 year after the initial screening result.

In the UZA, on clinical request, a CINtec PLUS test was performed on HPV-positive cases following the manufacturer’s protocol (see below). HPV-positive cases with NILM cytology from the UZ Brussels, were sent for CINtec PLUS cytology analysis at the pathology lab in UZ Antwerp. In the UZ Brussels series, the CINtec data were not used in a clinical setting. All samples were pseudo-anonymized prior to enrollment in the study. Women with a history of previous gynecologic tumour, gynecologic radiotherapy or any kind of therapy in the pelvic region, were not included in the cohort. All samples with an abnormal/ borderline cytology and non-representative samples were excluded.

Cytology

In both labs, cytology testing was performed using the ThinPrep technique with the T5000 Processor (Hologic®). This system is used to process liquid -based cytology samples into monolayer slides. After completing the ThinPrep technique a PAP stain (polychromatic cytological stain) is performed on the Sakura® stainer. Cytology samples were analysed by a qualified and trained cytologist and cytopathologist and interpreted according to the Bethesda System.

HPV Testing

In UZB, HPV testing was performed using the Cobas 4800 HPV test (Roche®) which is a CE-IVD labeled, qualitative in vitro test for the detection of HPV in patient samples. The assay uses amplification of target DNA by PCR and nucleic acid hybridisation to detect 14 HR HPV types in one assay. This test specifically identifies HPV 16 and HPV 18, while simultaneously detecting ‘other high-risk HPV subtypes’ (31,33,35,39,45,51,52,56,58,59,6 6,68) at clinically relevant level of infection.

In UZA testing for HR-HPV was performed with the Cepheid HPV Xpert test. This is a comparable technique to the Cobas test, but it tests separately for the 14 different HR-HPV types. For this study, results were grouped like the Cobas results, to enable comparisons.

CINtec PLUS Immunocytochemistry

CINtec PLUS (Roche®) combines two biomarkers: a mouse monoclonal antibody p16 (p16INK4a) and proliferation biomarker, a rabbit monoclonal antibody Ki67. The kit includes a DAB brown detection chemistry for p16 and a fast red detection chemistry for Ki67. The brown color for p16 will stain in the cytoplasm and nucleus or only in the cytoplasm and the red color for Ki67 will stain only in the nucleus [10]. If simultaneously expressed, the markers indicate the effect of carcinogenically transforming HPV infections [3]. The test was performed on the Ventana BenchMark ULTRA IHC/ISH system (Roche®).

The CINtec PLUS test was considered positive when at least one dual-stained cervical cell was present (brown cytoplasmic staining for p16 and red nuclear staining for Ki67). The test was considered negative when staining was completely absent or if only one biomarker was present (brown cytoplasmic staining for p16 or red nuclear staining for Ki67) [6,10].

Dual-stained cytology was performed on residual cellular material out of the LBC vial collected at the initial screening visit [14]. Interpretation of the dual stain marker was highly reproducible with minimal training [15]. Samples were analysed by two trained pathologists.

Statistics and Analysis

A Linear Discriminant Analysis (LDA) was used for statistical analysis performed by the software programme SPSS v. 27. For this purpose, outcome of follow-up smears was divided into 4 variables (NILM, dysplasia, HSIL and no-follow up). Age, hospital (UZA or UZB) and HPV-subtype were considered confounders whereas CINtec PLUS was considered as the test to predict the outcome variable. Positive Predictive Value (PPV), Negative Predictive Value (NPV), false positives and false negatives were calculated. For each of the 4 different outcome variables a separate LDA was performed.

RESULTS

Overview of Cohort and Population Characteristics

The average age for the UZ Antwerp cohort is 49.4 years (range 24-82y) and for UZ Brussels 43 years (range 21-70y). Both cohorts had similar screening and HPV test results. HPV16+ was found in 62 cases (19.9%), and had follow up in 56 cases, 3 of which yielded high grade dysplasia. HPV18+ was present in 17 cases (5.4%). 14 of those had follow up, only 1 of which contained high grade dysplasia. 255 cases contained HPVother+ (81.7%). Of the 214 which received follow up, 10 were high grade lesions. In total 191(61.2%) of all follow up results were NILM. 12(3.8%) of all follow up results were high grade (Table 1).

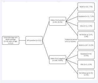
CINtec PLUS test was positive in 63 women and was negative in the remaining 249 women. There were no significant differences between both cohorts in CINtec results. There were no nonconclusive results, all tests were analysable and interpretable by pathologists. In the CINtec positive group, follow-up smears were NILM in 38.1%, 34.9% contained a low-grade lesion and 17.5% a HSIL. In 9.5% there was no follow-up. In the CINtec negative group, follow-up smears were NILM in 67%, 16.9% contained a low-grade lesion, 1 case in 249 was a HSIL. 15.7% or 39 cases had no follow-up (Figures 1,2)

Overview of the study cohorts in relation to CINtec PLUS  testing and clinical follow-up Results.

Figure 1: Overview of the study cohorts in relation to CINtec PLUS testing and clinical follow-up Results.

Image of a positive p16Ink4a and Ki67 dual-stain  Immunocytochemistry.

Figure 2: Image of a positive p16Ink4a and Ki67 dual-stain Immunocytochemistry.

(Table 1). In all, of 12 high-grade lesions found, only 1 was CINtec negative. This case contained HPVother+.

Follow-Up Cytology Stage and Hpv Subtype Did Not Show Correlation

The relationship of the CINtec PLUS test and of HPV subtype variables is represented in (Table 1). Within the CINtec positive samples with HSIL, HPV16+ was present in 4.8% of the cases, HPV18+ in 1.6% and HPVother+ in 14.3%. The low-grade dysplastic lesions showed HPV16+ in 7.9%, HPV18+ 1.6% and HPVother+ 25.4%. Finally, the HPV subtype distribution in the NILM smears was HPV16+ 9.5%, HPV18+ 4.8%, HPVother+ 30.2%. In contrast, CINtec PLUS negative samples with a HSIL follow up smear were not present for both HPV16+ and HPV18+ and was only in one case positive for HPVother subtype (0.4%). The low-grade dysplastic lesions showed HPV16+ 3.6%, HPV18+ 0.4% and for HPVother+ 14.1%. Finally, 13.3% had HPV16+ NILM smears, HPV18+ 3.2% and HPVother+ 53.8% (Table 1). These findings were not statistically significant.

Combination of HPV and CINtec PLUS testing proves valuable to detect lesions evolving to HSIL

The clinical performance of CINtec PLUS triage shows a high Positive Predictive Value (PPV) and Negative Predictive Value (NPV) of 92% and 83% for HSIL respectively, regardless of age or HPV subtypes. CINtec PLUS test resulted in an accuracy of 84% for the HSIL. This is illustrated by the Receiver Operating Characteristic (ROC) curve (Figure 3),

Diagnostic performance for detecting HSIL is shown with a  receiver operating characteristic curve.

Figure 3: Diagnostic performance for detecting HSIL is shown with a receiver operating characteristic curve.

were sensitivity is plotted against 1-specificity. The obtained Area under the Curve (AUC) provides the value for the accuracy; in this case for HSIL. The lowgrade cervical lesion category showed a low PPV and high NPV value of 31% and 83%, respectively, resulting in an accuracy of 73%. The follow-up smears with NILM showed a PPV and NPV value of both 64% (Table 2) (Figure 3).

CINtec PLUS positivity correlated significantly (p -value of < 0.001) with a follow-up cytology result of HSIL, while negative CINtec PLUS negativity was significantly related with a NILM follow-up cytology (p < 0.001). In contrast, low-grade lesions and the non-follow-up lesions could not be discriminated based on CINtec PLUS positivity or negativity. Regarding the HPV subtypes, no significant differences between HPV 16 / 18 / other were detected.

DISCUSSION

This retrospective interuniversity study aimed to evaluate the clinical utility and prognostic value of CINtec PLUS immunocytochemistry in a primary screening population of 312 HPV-positive women with NILM cytology.

Current primary screening in Belgium uses cervical cytology. Sensitivity of this technique is relatively low, as it is a morphology-based technique, and rather labor-intensive even when automated [16]. Nevertheless, a cervical smear is very specific for the detection of HSIL [14]. Additional HPV testing in triage is known to significantly increase the sensitivity for the detection of HSIL but has low specificity [10,14,16]. This is especially important in young women under 30 years of age with a relatively high prevalence of often subclinical HPV infections, creating a risk for over-treatment with colposcopy [6]. In our study, there were only 45 cases (14%) without follow up, even though they had no cytological lesion. 191(72%) of all follow up results were NILM. This illustrates the risk of over-treatment.

In previous studies the sensitivity of dual-stained immunocytochemistry reached more than 90% of the sensitivity level of HPV testing. At the same time, specificity is significantly higher as compared to HPV testing, reducing the clinical falsepositive HPV results and colposcopy referrals by almost 50% [10]. This is confirmed in this Flemish study, where 11 out of 12 HSILs in follow -up had a positive CINtec PLUS result. This could not have been predicted just by cytology and HPV screening results.

Previous studies showed that CINtec PLUS positivity is associated with HSIL or invasive carcinoma and that simultaneous detection of the tumour suppressor protein p16 and the proliferation marker Ki67 is associated with oncogenic HPV-associated transformation in the cervical cells [17]. In September 2020, the FDA approved the expanded use of CINtec PLUS as a triage of HPV positive women, to clarify further clinical management. Our study in NILM samples, confirms this observation as CINtec PLUS shows high PPV (92%) and high NPV (83%) for high grade dysplasia (HSIL). These results are promising to improve clinical follow-up for HPV positive women with positive CINtec PLUS results.

In addition, for follow-up cytology resulting in NILM, the CINtec PLUS test shows a PPV of 64% and an NPV of 64%. These results confirm previous findings in the literature with a PPV of 66% [6]. In concordance with previous results, our data suggest that a CINtec PLUS test is a valuable tool to avoid overtreatment in women with NILM and recommend a normal screening interval to them while in women possibly harbouring a high-grade lesion, the CINtec PLUS is a valuable tool to avoid under treatment and identify these lesions faster [6,18].

However, low-grade lesions are more difficult to differentiate by CINtec PLUS. Results in borderline or low-grade lesions (ASCUS, LSIL) show low PPV (31%) and high NPV (83%). This is understandable in the light of oncogenic transformation. Only a subset of these lesions is really dysplastic. Because of this, women with such lesions are at risk for overtreatment [6,19]. There is a reduced sensitivity for low-grade lesions, in particular for women < 30 years. This needs to be more carefully considered in individual risk assessments of women. Much more research is needed in this area. However, CINtec PLUS was found to be more specific than HPV for such lesions and reduced the number of colposcopic referrals for women with LSIL [20,21].

A recent study has shown that hyper methylation of CpG islands in proximity to the human gene methylation panel (specific for CIN3 and cervical cancer) (DLX1, ITGA4, RXFP3, SOX17 and ZNF671) correlated with the presence of both low-grade and high-grade cervical lesions [22]. This GynTect study shows an excellent specificity for SCC, CIN3 and even for CIN1/2 and found a similar PPV (74.5%) value as for CINtec PLUS (69.2%) although they highlight that it did not allow differentiation between lesions prone to progression and lesions that might persist or regress. Although this can be an interesting alternative for the future, this molecular test has its boundaries as it requires more financial resources, trained lab staff for technical performance and proper analysis. In comparison CINtec PLUS is a relatively low-cost test which is easily implemented and can be interpreted in the same lab as the cytologic evaluation [7].

Findings

Our findings regarding predictive value and accuracy of CINtec PLUS in HPV-positive NILM women are in correlation with previous studies that have investigated these features in different populations [23-26]. A limitation of our study is a short followup period of 48 months, registered from the beginning of 2018 to the end of 2022, while the development of a dysplastic lesion can be highly variable and can often take more time. One study noted that CIN2/CIN3 lesions had a short-term progression rate of ± 30% [7]. This implies that women who currently have NILM cytology and positive CINtec, can still develop HSIL after the reported follow-up period. For these women, an extended followup period with CINtec PLUS testing may be required, something we could not determine at this point. On the other hand, another study found out that CIN2 lesions showed an overall regression rate of 50% [27].

In our study, the outcome of follow-up smears was divided into 4 groups (NILM, dysplasia, HSIL and no follow-up). The disadvantage of working with an all-encompassing term dysplasia for LSIL, ASC-US and ASC-H is that samples with overt reactive changes that were interpreted as ASC-US could end up under the heading of dysplasia. In this way, a bias would be created that could affect PPV, NPV and accuracy.

In contrast with large cohort studies, our study did not observe any significant differences between outcome and HPV subtype and age which can be due to our small population. Multiple other studies with separate HPV16 and HPV18 testing noted a correlation with the probability of developing an HSIL, especially in older women [28,29]. Moreover HPV16-positive women show a higher absolute risk for cervical pre-cancer in contrast with other oncogenic HPV types, which may have clinical implications [6,30,31]. Our study population contains quite a high number of non-16/18 hrHPV types. The reason for this is unclear. There is a group of African as well as eastern European women includes, which may have influenced the type distribution. Since the study was not designed to evaluate such differences, we do not know if this could be an explanation. It could also be a legitimate shift of the HPV distribution, as part of the population already vaccinated for HPV16/18. A third possibility is, that the HPV tests used in this study picked up more non-16/18 types, co-infections etc. Variations in specificity for the respective types could explain this. However, we used standardized, clinically approved tests, which are applied in daily practice [32,33]. Therefore we don’t expect these tests to deviate much from expected performance.

Glandular lesions were not taken into consideration as our cohort did not include any glandular lesions in follow-up. The value of CINtec PLUS in women with glandular lesions was evaluated elsewhere and demonstrated good prognostic results [34-37].

Notable in this study is the number of women with no follow-up smear (n = 46, 14.8%). This may be due to the initial negative smear which causes women in Belgium to be followed in a 3-year follow-up schedule. Currently HPV infections without a concurrent dysplastic lesion are not covered by the screening guidelines. Therefore, it is unclear what management such cases need. On the other hand, it is important to properly inform the female population to reduce barriers about screening and improve screening compliance [38-40].

At the moment immunocytochemistry tests such as CINtec PLUS are not reimbursed by the RIZIV/INAMI for cervical screening purposes. This may be a reason why there is only little information on the use of this test in the Belgian/ Flemish screening programme. If the accuracy of CINtec PLUS to identify high grade dysplasia could be confirmed in this population, this could lead to more efficient (faster) and cost-effective screening. Less repeat testing and less colposcopies would be needed to confirm the presence of dysplasia.

In the nearby future Belgium may follow other countries and introduce a cervical screening programme with HPV testing as primary screening modality [41-43]. In such a programme triage of HPV positive cases will still be necessary, to avoid an excess of colposcopy follow up. This could be done with either cytology, CINtec or a combination of tests to provide a strategy to identify those women who need follow up.

 

CONCLUSIONS

This study investigated the added value of a CINtec PLUS test in 312 women with a NILM and HPV-positivity. We note a significant added value for women who are at risk of developing HSIL. However, the risk of over- and under treatment of women with low-grade dysplasia remains real. We have shown that CINtec PLUS is not only a valuable tool for equivocal screening results but also has added value for initial NILM cytology. The same holds true in a setting with HPV primary screening.

AUTHOR CONTRIBUTIONS

SS: Conceptualisation, Funding acquisition, Supervision, Writing-review and editing. LC: Project administration, Investigation, Methodology, Resources, Data analysis, Writing manuscript and editing. SB: Data interpretation. HL: Data interpretation. KB: Data analysis and Writing-review. GB: Data collection and Writing-review.

Statement of Ethics

A written informed consent was not required and the retrospective analysis was undertaken after approval from the Institutional Ethics Committee on human research UZ Brussel/ VUB (BUN: 1432022000100/EC number 2022-134).

Funding Sources

This study was supported by a research grant from Roche providing CINtec PLUS test kits for the study. The study was investigator initiated and conducted independently.

REFERENCES

1. Zhang X, Zeng Q, Cai W, Ruan W. Trends of cervical cancer at global, regional, and national level: data from the Global Burden of Disease study 2019. BMC Public Health. 2021; 21(1): 894. doi: 10.1186/ s12889-021-10907-5. PMID: 33975583; PMCID: PMC8114503.

2. Brianti P, De Flammineis E, Mercuri SR. Review of HPV-related diseases and cancers. New Microbiol. 2017; 40(2): 80-85. Epub 2017 Apr 3. PMID: 28368072.

3. Ramakrishnan S, Partricia S, Mathan G. Overview of high-risk HPV’s 16 and 18 infected cervical cancer: pathogenesis to prevention. Biomed Pharmacother. 2015; 70: 103-110. doi: 10.1016/j. biopha.2014.12.041. Epub 2015 Jan 12. PMID: 25776487.

4. Guo L, Hua K. Cervical Cancer: Emerging Immune Landscape and Treatment. Onco Targets Ther. 2020;13: 8037-8047. doi: 10.2147/ OTT.S264312. PMID: 32884290; PMCID: PMC7434518.

5. Szalmás A. Commentary: Induction of Dormancy in Hypoxic Human Papillomavirus-Positive Cancer Cells. Front Oncol. 2018; 8: 77. doi: 10.3389/fonc.2018.00077. PMID: 29637045; PMCID: PMC5881186.

6. McMenamin M, McKenna M, McDowell A. Clinical Utility of CINtec PLUS Triage in Equivocal Cervical Cytology and Human Papillomavirus Primary Screening. Am J Clin Pathol. 2018; 150(6): 512-521. doi: 10.1093/ajcp/aqy073. PMID: 30169728.

7. Schmitz M, Eichelkraut K, Schmidt D, Zeiser I, Hilal Z, Tettenborn Z, et al. Performance of a DNA methylation marker panel using liquid based cervical scrapes to detect cervical cancer and its precancerous stages. BMC Cancer. 2018; 18(1): 1197. doi: 10.1186/s12885-018- 5125-8. PMID: 30509219; PMCID: PMC6276155.

8. WHO guideline for screening and treatment of cervical pre-cancer lesions for cervical cancer prevention. 2021.

9. Tjalma WAA. Diagnostic performance of dual-staining cytology for cervical cancer screening: A systematic literature review. Eur J Obstet Gynecol Reprod Biol. 2017; 210: 275-280. doi:

10.1016/j. ejogrb.2017.01.009. Epub 2017 Jan 8. PMID: 28086168. 10. Ikenberg H, Bergeron C, Schmidt D, Griesser H, Alameda F, Angeloni C, et al. Screening for cervical cancer precursors with p16/Ki-67 dualstained cytology: results of the PALMS study. J Natl Cancer Inst. 2013; 105(20): 1550-1557. doi: 10.1093/jnci/djt235. Epub 2013 Oct 4. PMID: 24096620; PMCID: PMC3814411.

11. Shi Q, Xu L, Yang R, Meng Y, Qiu L. Ki-67 and P16 proteins in cervical cancer and precancerous lesions of young women and the diagnostic value for cervical cancer and precancerous lesions. Oncol Lett. 2019; 18(2): 1351-1355. doi: 10.3892/ol.2019.10430. Epub 2019 Jun 3. PMID: 31423197; PMCID: PMC6607340.

12. Zhang R, Ge X, You K, Guo Y, Guo H, Wang Y, et al. p16/Ki67 dual staining improves the detection specificity of high-grade cervical lesions. J Obstet Gynaecol Res. 2018; 44(11): 2077-2084. doi: 10.1111/jog.13760. Epub 2018 Aug 9. PMID: 30094887.

13. Wentzensen N, von Knebel Doeberitz M. Biomarkers in cervical cancer screening. Dis Markers. 2007; 23(4): 315-330. doi: 10.1155/2007/678793. PMID: 17627065; PMCID: PMC3851733.

14. Petry KU, Schmidt D, Scherbring S, Luyten A, Reinecke-Lüthge A, Bergeron C, et al. Triaging Pap cytology negative, HPV positive cervical cancer screening results with p16/Ki-67 Dual-stained cytology. Gynecol Oncol. 2011; 121(3): 505-509. doi: 10.1016/j. ygyno.2011.02.033. Epub 2011 Mar 21. PMID: 21420158.

15. Wentzensen N, Fetterman B, Tokugawa D, Schiffman M, Castle PE, Wood SN, et al. Interobserver reproducibility and accuracy of p16/ Ki-67 dual-stain cytology in cervical cancer screening. Cancer Cytopathol. 2014; 122(12): 914-920. doi: 10.1002/cncy.21473. Epub 2014 Aug 12. PMID: 25132656.

16. Koliopoulos G, Nyaga VN, Santesso N, Bryant A, Martin-Hirsch PP, Mustafa RA, et al. Cytology versus HPV testing for cervical cancer screening in the general population. Cochrane Database Syst Rev. 2017; 8(8): CD008587. doi: 10.1002/14651858.CD008587.pub2. PMID: 28796882; PMCID: PMC6483676.

17. Ordi J, Sagasta A, Munmany M, Rodríguez-Carunchio L, Torné A, del Pino M. Usefulness of p16/Ki67 immunostaining in the triage of women referred to colposcopy. Cancer Cytopathol. 2014; 122(3): 227-235. doi: 10.1002/cncy.21366. PMID: 24757722.

18. McMenamin M, McKenna M, McDowell A, Dawson C, McKenna R. Intra- and inter-observer reproducibility of CINtec® PLUS in ThinPrep® cytology preparations. Cytopathology. 2017; 28(4): 284- 290. doi: 10.1111/cyt.12426. Epub 2017 Jul 6. PMID: 28685883.

19. Wentzensen N, Schwartz L, Zuna RE, Smith K, Mathews C, Gold MA, et al. Performance of p16/Ki-67 immunostaining to detect cervical cancer precursors in a colposcopy referral population. Clin Cancer Res. 2012; 18(15): 4154-4162. doi: 10.1158/1078-0432.CCR-12- 0270. Epub 2012 Jun 6. PMID: 22675168; PMCID: PMC4237612.

20. Gilbert L, Ratnam S, Jang D, Alaghehbandan R, Schell M, Needle R, et al. Comparison of CINtec PLUS cytology and cobas HPV test for triaging Canadian patients with LSIL cytology referred to colposcopy: A two-year prospective study. Cancer Biomark. 2022; 34(3): 347-358. doi: 10.3233/CBM-210366. PMID: 35001877; PMCID: PMC9535599.

21. Ratnam S, Jang D, Gilbert L, Alaghehbandan R, Schell M, Needle R, et al. CINtec PLUS and cobas HPV testing for triaging Canadian women referred to colposcopy with a history of low-grade squamous intraepithelial lesion: Baseline findings. Papillomavirus Res. 2020; 10: 100206. doi: 10.1016/j.pvr.2020.100206. Epub 2020 Aug 20. Erratum in: Tumour Virus Res. 2021 Jun;11:200215. PMID: 32828968; PMCID: PMC7548977.

22. Hansel A, Steinbach D, Greinke C, Schmitz M, Eiselt J, Scheungraber C, et al. A promising DNA methylation signature for the triage of high-risk human papillomavirus DNA-positive women. PLoS One. 2014; 9(3): e91905. doi: 10.1371/journal.pone.0091905. PMID: 24647315; PMCID: PMC3960142.

23. Loghavi S, Walts AE, Bose S. CINtec® PLUS dual immunostain: a triage tool for cervical pap smears with atypical squamous cells of undetermined significance and low grade squamous intraepithelial lesion. Diagn Cytopathol. 2013; 41(7): 582-587. doi: 10.1002/ dc.22900. Epub 2012 Jul 26. PMID: 22833355.

24. Schmidt D, Bergeron C, Denton KJ, Ridder R; European CINtec Cytology Study Group. p16/ki-67 dual-stain cytology in the triage of ASCUS and LSIL papanicolaou cytology: results from the European equivocal or mildly abnormal Papanicolaou cytology study. Cancer Cytopathol. 2011; 119(3): 158-166. doi: 10.1002/cncy.20140. Epub 2011 Mar 25. PMID: 21442767.

25. Wentzensen N, Fetterman B, Castle PE, Schiffman M, Wood SN, Stiemerling E, et al. p16/Ki-67 Dual Stain Cytology for Detection of Cervical Precancer in HPV-Positive Women. J Natl Cancer Inst. 2015; 107(12): djv257. doi: 10.1093/jnci/djv257. PMID: 26376685; PMCID: PMC4675094.

26. Waldstrøm M, Christensen RK, Ørnskov D. Evaluation of p16(INK4a)/ Ki-67 dual stain in comparison with an mRNA human papillomavirus test on liquid-based cytology samples with low-grade squamous intraepithelial lesion. Cancer Cytopathol. 2013; 121(3): 136-145. doi: 10.1002/cncy.21233. Epub 2012 Sep 17. PMID: 22987560.

27. Tainio K, Athanasiou A, Tikkinen KAO, Aaltonen R, Cárdenas J, Hernándes, et al. Clinical course of untreated cervical intraepithelial neoplasia grade 2 under active surveillance: systematic review and meta-analysis. BMJ. 2018; 360: k499. doi: 10.1136/bmj.k499. PMID: 29487049; PMCID: PMC5826010.

28. Agorastos T, Chatzistamatiou K, Katsamagkas T, Koliopoulos G, Daponte A, Constantinidis T, et al. Primary screening for cervical cancer based on high-risk human papillomavirus (HPV) detection and HPV 16 and HPV 18 genotyping, in comparison to cytology. PLoS One. 2015; 10(3): e0119755. doi: 10.1371/journal.pone.0119755. PMID: 25793281; PMCID: PMC4368762.

29. Castle PE, Stoler MH, Wright TC Jr, Sharma A, Wright TL, Behrens CM. Performance of carcinogenic human papillomavirus (HPV) testing and HPV16 or HPV18 genotyping for cervical cancer screening of women aged 25 years and older: a subanalysis of the ATHENA study. Lancet Oncol. 2011; 12(9): 880-890. doi: 10.1016/S1470- 2045(11)70188-7. Epub 2011 Aug 22. PMID: 21865084.

30. Castle PE, Solomon D, Schiffman M, Wheeler CM. Human papillomavirus type 16 infections and 2-year absolute risk of cervical precancer in women with equivocal or mild cytologic abnormalities. J Natl Cancer Inst. 2005; 97(14): 1066-1071. doi: 10.1093/jnci/dji186. PMID: 16030304.

31. Stoler MH, Wright TC Jr, Sharma A, Zhang G, Apple R, Wright TL, et al. The interplay of age stratification and HPV testing on the predictive value of ASC-US cytology. Results from the ATHENA HPV study. Am J Clin Pathol. 2012; 137(2): 295-303. doi: 10.1309/ AJCPGW1V2BBWMOCX. PMID: 22261457.

32. Rabaan AA, Alfaraj SA, Alkhalifah MA. Comparison of the Cepheid Xpert HPV test and the HC2 High-Risk HPV DNA Test for detection of high-risk HPV infection in cervical smear samples in SurePath preservative fluid. J Med Microbiol. 2018; 67(5): 676-680. doi: 10.1099/jmm.0.000723. PMID: 29580367; PMCID: PMC5994697.

33. Arbyn M, Snijders PJ, Meijer CJ, Berkhof J, Cuschieri K, Kocjan BJ, et al. Which high-risk HPV assays fulfil criteria for use in primary cervical cancer screening? Clin Microbiol Infect. 2015; 21(9): 817-826. doi: 10.1016/j.cmi.2015.04.015. Epub 2015 May 1. PMID: 25936581.

34. Aromseree S, Wongjumpa W, Ekalaksananan T, Temtanakitpaisan A, Kleebkaow P, Srisathaporn S, et al. P16/Ki-67 Dual Staining in Positive Human Papillomavirus DNA Testing for Predictive Diagnosis of Abnormal Cervical Lesions in Northeastern Thai Women. Asian Pac J Cancer Prev. 2022; 23(10): 3405-3411. doi: 10.31557/ APJCP.2022.23.10.3405. PMID: 36308365; PMCID: PMC9924320.

35. Singh M, Mockler D, Akalin A, Burke S, Shroyer A, Shroyer KR. Immunocytochemical colocalization of P16(INK4a) and Ki-67 predicts CIN2/3 and AIS/adenocarcinoma. Cancer Cytopathol. 2012; 120(1): 26-34. doi: 10.1002/cncy.20188. PMID: 22162342.

36. Ravarino A, Nemolato S, Macciocu E, Fraschini M, Senes G, Faa G, et al. CINtec PLUS immunocytochemistry as a tool for the cytologic diagnosis of glandular lesions of the cervix uteri. Am J Clin Pathol. 2012; 138(5) :652-656. doi: 10.1309/AJCP00INMGIFYFNQ. PMID: 23086765.

37. Ryu A, Honma K, Shingetsu A, Tanada S, Yamamoto T, Nagata S, et al. Utility of p16/Ki67 double immunocytochemistry for detection of cervical adenocarcinoma. Cancer Cytopathol. 2022; 130(12): 983- 992. doi: 10.1002/cncy.22631. Epub 2022 Aug 17. PMID: 35976043.

38. Akinlotan M, Bolin JN, Helduser J, Ojinnaka C, Lichorad A, McClellan D. Cervical Cancer Screening Barriers and Risk Factor Knowledge Among Uninsured Women. J Community Health. 2017; 42(4): 770- 778. doi: 10.1007/s10900-017-0316-9. PMID: 28155005; PMCID: PMC5494033.

39. Uijterwaal MH, Polman NJ, Witte BI, van Kemenade FJ, Rijkaart D, Berkhof J, et al. Triaging HPV-positive women with normal cytology by p16/Ki-67 dual-stained cytology testing: baseline and longitudinal data. Int J Cancer. 2015; 136(10): 2361-2368. doi: 10.1002/ijc.29290. Epub 2014 Nov 6. PMID: 25345358.

40. Petry KU, Barth C, Wasem J, Neumann A. A model to evaluate the costs and clinical effectiveness of human papilloma virus screening compared with annual papanicolaou cytology in Germany. Eur J Obstet Gynecol Reprod Biol. 2017; 212: 132-139. doi: 10.1016/j. ejogrb.2017.03.029. Epub 2017 Mar 19. PMID: 28363186.

41. Maver PJ, Poljak M. Primary HPV-based cervical cancer screening in Europe: implementation status, challenges, and future plans. Clin Microbiol Infect. 2020; 26(5): 579-583. doi: 10.1016/j. cmi.2019.09.006. Epub 2019 Sep 17. PMID: 31539637.

42. Ntanasis-Stathopoulos I, Kyriazoglou A, Liontos M, A Dimopoulos M, Gavriatopoulou M. Current trends in the management and prevention of human papillomavirus (HPV) infection. J BUON. 2020; 25(3): 1281- 1285. PMID: 32862567.

43. Ogilvie GS, van Niekerk D, Krajden M, Smith LW, Cook D, Gondara L, et al. Effect of Screening With Primary Cervical HPV Testing vs Cytology Testing on High-grade Cervical Intraepithelial Neoplasia at 48 Months: The HPV FOCAL Randomized Clinical Trial. JAMA. 2018; 320(1): 43-52. doi: 10.1001/jama.2018.7464. Erratum in: JAMA. 2018 Dec 4;320(21):2273. PMID: 29971397; PMCID: PMC6583046

Cras L, Brock S, Barbe K, Locy H, Broeckx G, et al. (2023) Combined HPV and CINtec PLUS Testing for Triaging Cervical Cancer Screening in a Belgian Cohort. Ann Clin Cytol Pathol 9(1): 1144.

Received : 05 Jul 2023
Accepted : 25 Jul 2023
Published : 27 Jul 2023
Journals
Annals of Otolaryngology and Rhinology
ISSN : 2379-948X
Launched : 2014
JSM Schizophrenia
Launched : 2016
Journal of Nausea
Launched : 2020
JSM Internal Medicine
Launched : 2016
JSM Hepatitis
Launched : 2016
JSM Oro Facial Surgeries
ISSN : 2578-3211
Launched : 2016
Journal of Human Nutrition and Food Science
ISSN : 2333-6706
Launched : 2013
JSM Regenerative Medicine and Bioengineering
ISSN : 2379-0490
Launched : 2013
JSM Spine
ISSN : 2578-3181
Launched : 2016
Archives of Palliative Care
ISSN : 2573-1165
Launched : 2016
JSM Nutritional Disorders
ISSN : 2578-3203
Launched : 2017
Annals of Neurodegenerative Disorders
ISSN : 2476-2032
Launched : 2016
Journal of Fever
ISSN : 2641-7782
Launched : 2017
JSM Bone Marrow Research
ISSN : 2578-3351
Launched : 2016
JSM Mathematics and Statistics
ISSN : 2578-3173
Launched : 2014
Journal of Autoimmunity and Research
ISSN : 2573-1173
Launched : 2014
JSM Arthritis
ISSN : 2475-9155
Launched : 2016
JSM Head and Neck Cancer-Cases and Reviews
ISSN : 2573-1610
Launched : 2016
JSM General Surgery Cases and Images
ISSN : 2573-1564
Launched : 2016
JSM Anatomy and Physiology
ISSN : 2573-1262
Launched : 2016
JSM Dental Surgery
ISSN : 2573-1548
Launched : 2016
Annals of Emergency Surgery
ISSN : 2573-1017
Launched : 2016
Annals of Mens Health and Wellness
ISSN : 2641-7707
Launched : 2017
Journal of Preventive Medicine and Health Care
ISSN : 2576-0084
Launched : 2018
Journal of Chronic Diseases and Management
ISSN : 2573-1300
Launched : 2016
Annals of Vaccines and Immunization
ISSN : 2378-9379
Launched : 2014
JSM Heart Surgery Cases and Images
ISSN : 2578-3157
Launched : 2016
Annals of Reproductive Medicine and Treatment
ISSN : 2573-1092
Launched : 2016
JSM Brain Science
ISSN : 2573-1289
Launched : 2016
JSM Biomarkers
ISSN : 2578-3815
Launched : 2014
JSM Biology
ISSN : 2475-9392
Launched : 2016
Archives of Stem Cell and Research
ISSN : 2578-3580
Launched : 2014
Annals of Clinical and Medical Microbiology
ISSN : 2578-3629
Launched : 2014
JSM Pediatric Surgery
ISSN : 2578-3149
Launched : 2017
Journal of Memory Disorder and Rehabilitation
ISSN : 2578-319X
Launched : 2016
JSM Tropical Medicine and Research
ISSN : 2578-3165
Launched : 2016
JSM Head and Face Medicine
ISSN : 2578-3793
Launched : 2016
JSM Cardiothoracic Surgery
ISSN : 2573-1297
Launched : 2016
JSM Bone and Joint Diseases
ISSN : 2578-3351
Launched : 2017
JSM Bioavailability and Bioequivalence
ISSN : 2641-7812
Launched : 2017
JSM Atherosclerosis
ISSN : 2573-1270
Launched : 2016
Journal of Genitourinary Disorders
ISSN : 2641-7790
Launched : 2017
Journal of Fractures and Sprains
ISSN : 2578-3831
Launched : 2016
Journal of Autism and Epilepsy
ISSN : 2641-7774
Launched : 2016
Annals of Marine Biology and Research
ISSN : 2573-105X
Launched : 2014
JSM Health Education & Primary Health Care
ISSN : 2578-3777
Launched : 2016
JSM Communication Disorders
ISSN : 2578-3807
Launched : 2016
Annals of Musculoskeletal Disorders
ISSN : 2578-3599
Launched : 2016
Annals of Virology and Research
ISSN : 2573-1122
Launched : 2014
JSM Renal Medicine
ISSN : 2573-1637
Launched : 2016
Journal of Muscle Health
ISSN : 2578-3823
Launched : 2016
JSM Genetics and Genomics
ISSN : 2334-1823
Launched : 2013
JSM Anxiety and Depression
ISSN : 2475-9139
Launched : 2016
Clinical Journal of Heart Diseases
ISSN : 2641-7766
Launched : 2016
Annals of Medicinal Chemistry and Research
ISSN : 2378-9336
Launched : 2014
JSM Pain and Management
ISSN : 2578-3378
Launched : 2016
JSM Women's Health
ISSN : 2578-3696
Launched : 2016
Clinical Research in HIV or AIDS
ISSN : 2374-0094
Launched : 2013
Journal of Endocrinology, Diabetes and Obesity
ISSN : 2333-6692
Launched : 2013
Journal of Substance Abuse and Alcoholism
ISSN : 2373-9363
Launched : 2013
JSM Neurosurgery and Spine
ISSN : 2373-9479
Launched : 2013
Journal of Liver and Clinical Research
ISSN : 2379-0830
Launched : 2014
Journal of Drug Design and Research
ISSN : 2379-089X
Launched : 2014
JSM Clinical Oncology and Research
ISSN : 2373-938X
Launched : 2013
JSM Bioinformatics, Genomics and Proteomics
ISSN : 2576-1102
Launched : 2014
JSM Chemistry
ISSN : 2334-1831
Launched : 2013
Journal of Trauma and Care
ISSN : 2573-1246
Launched : 2014
JSM Surgical Oncology and Research
ISSN : 2578-3688
Launched : 2016
Annals of Food Processing and Preservation
ISSN : 2573-1033
Launched : 2016
Journal of Radiology and Radiation Therapy
ISSN : 2333-7095
Launched : 2013
JSM Physical Medicine and Rehabilitation
ISSN : 2578-3572
Launched : 2016
Annals of Clinical Pathology
ISSN : 2373-9282
Launched : 2013
Annals of Cardiovascular Diseases
ISSN : 2641-7731
Launched : 2016
Journal of Behavior
ISSN : 2576-0076
Launched : 2016
Annals of Clinical and Experimental Metabolism
ISSN : 2572-2492
Launched : 2016
Clinical Research in Infectious Diseases
ISSN : 2379-0636
Launched : 2013
JSM Microbiology
ISSN : 2333-6455
Launched : 2013
Journal of Urology and Research
ISSN : 2379-951X
Launched : 2014
Journal of Family Medicine and Community Health
ISSN : 2379-0547
Launched : 2013
Annals of Pregnancy and Care
ISSN : 2578-336X
Launched : 2017
JSM Cell and Developmental Biology
ISSN : 2379-061X
Launched : 2013
Annals of Aquaculture and Research
ISSN : 2379-0881
Launched : 2014
Clinical Research in Pulmonology
ISSN : 2333-6625
Launched : 2013
Journal of Immunology and Clinical Research
ISSN : 2333-6714
Launched : 2013
Annals of Forensic Research and Analysis
ISSN : 2378-9476
Launched : 2014
JSM Biochemistry and Molecular Biology
ISSN : 2333-7109
Launched : 2013
Annals of Breast Cancer Research
ISSN : 2641-7685
Launched : 2016
Annals of Gerontology and Geriatric Research
ISSN : 2378-9409
Launched : 2014
Journal of Sleep Medicine and Disorders
ISSN : 2379-0822
Launched : 2014
JSM Burns and Trauma
ISSN : 2475-9406
Launched : 2016
Chemical Engineering and Process Techniques
ISSN : 2333-6633
Launched : 2013
JSM Allergy and Asthma
ISSN : 2573-1254
Launched : 2016
Journal of Neurological Disorders and Stroke
ISSN : 2334-2307
Launched : 2013
Annals of Sports Medicine and Research
ISSN : 2379-0571
Launched : 2014
JSM Sexual Medicine
ISSN : 2578-3718
Launched : 2016
Annals of Vascular Medicine and Research
ISSN : 2378-9344
Launched : 2014
JSM Biotechnology and Biomedical Engineering
ISSN : 2333-7117
Launched : 2013
Journal of Hematology and Transfusion
ISSN : 2333-6684
Launched : 2013
JSM Environmental Science and Ecology
ISSN : 2333-7141
Launched : 2013
Journal of Cardiology and Clinical Research
ISSN : 2333-6676
Launched : 2013
JSM Nanotechnology and Nanomedicine
ISSN : 2334-1815
Launched : 2013
Journal of Ear, Nose and Throat Disorders
ISSN : 2475-9473
Launched : 2016
JSM Ophthalmology
ISSN : 2333-6447
Launched : 2013
Journal of Pharmacology and Clinical Toxicology
ISSN : 2333-7079
Launched : 2013
Annals of Psychiatry and Mental Health
ISSN : 2374-0124
Launched : 2013
Medical Journal of Obstetrics and Gynecology
ISSN : 2333-6439
Launched : 2013
Annals of Pediatrics and Child Health
ISSN : 2373-9312
Launched : 2013
JSM Clinical Pharmaceutics
ISSN : 2379-9498
Launched : 2014
JSM Foot and Ankle
ISSN : 2475-9112
Launched : 2016
JSM Alzheimer's Disease and Related Dementia
ISSN : 2378-9565
Launched : 2014
Journal of Addiction Medicine and Therapy
ISSN : 2333-665X
Launched : 2013
Journal of Veterinary Medicine and Research
ISSN : 2378-931X
Launched : 2013
Annals of Public Health and Research
ISSN : 2378-9328
Launched : 2014
Annals of Orthopedics and Rheumatology
ISSN : 2373-9290
Launched : 2013
Journal of Clinical Nephrology and Research
ISSN : 2379-0652
Launched : 2014
Annals of Community Medicine and Practice
ISSN : 2475-9465
Launched : 2014
Annals of Biometrics and Biostatistics
ISSN : 2374-0116
Launched : 2013
JSM Clinical Case Reports
ISSN : 2373-9819
Launched : 2013
Journal of Cancer Biology and Research
ISSN : 2373-9436
Launched : 2013
Journal of Surgery and Transplantation Science
ISSN : 2379-0911
Launched : 2013
Journal of Dermatology and Clinical Research
ISSN : 2373-9371
Launched : 2013
JSM Gastroenterology and Hepatology
ISSN : 2373-9487
Launched : 2013
Annals of Nursing and Practice
ISSN : 2379-9501
Launched : 2014
JSM Dentistry
ISSN : 2333-7133
Launched : 2013
Author Information X