Phylogenetic Analysis of Potato Virus Y (PVY) Isolate from Upper Egypt Proves the Widespread of PVY-NTN Strain Causing PTNRD Disease in Egypt
- 1. Department of Plant Pathology, Assiut University, Egypt
ABSTRACT
Severe viral disease was observed on potato crops growing in Assiut governorate, Upper Egypt. Serological and Molecular identification proved the causal pathogen of this disease is Potato virus Y. comparison of nucleotide and amino sequences of coat protein genes of PVY isolate from Assiut (Upper Egypt) and PVY worldwide isolates revealed that PVY-Assiut shared the highest identity with PVY-NTN isolates and this identity was up to 99% at nucleotide level. Phylogenetic analysis confirmed this close relationship among PVY-Assiut and PVY-NTN strain. These data provided a proof that PVY-Assiut is a PVY-NTN strain. PVY-NTN occurrence has been reported before in North of Egypt but this is the first time to be reported in South of Egypt (Upper Egypt). These data proved the wide spread of this virus all over Egypt and indicated to this strain is replacing the old PVY stain especially PVY-O, PVY-N and presents a serious threat to potato production in Egypt. This study proposes that using nucleotide and amino acid sequences of coat protein gene is a potential tool for identification of PVY strains.
KEYWORDS
• Coat protein gene
• Potato
• Potato virus Y
CITATION
Abdalla OA, Eraky AI, Mohamed SA, Fahmy FG (2016) Phylogenetic Analysis of Potato Virus Y (PVY) Isolate from Upper Egypt Proves the Widespread of PVY-NTN Strain Causing PTNRD Disease in Egypt. Ann Virol Res 2(3): 1020.
INTRODUCTION
Potato (Solanum tuberosum L.) is one of the most important vegetable crops [1]. It is the fourth worldwide largest food cultivated crop [2]. Potato is infected by at least 40 viruses and viroids [3], some of these viruses are restricted to certain geographical region, while the others infect potato worldwide [4]. Among these viruses PVY is the major viral threat to potato cultivation, it is probably the most widespread virus infecting potato and affecting both yield and tuber quality and results in severe yield losses in production up to 80% [5-10], and also causing a major diseases in other solanaceous crops including, tobacco, pepper and tomato as well as many non-solanaceous weeds [11].
In potato, PVY can induce a range of different symptoms, the most common ones are leaf mosaic, vein clearing and stunting [12]. PVY is transmitted by vegetative propagation of infected material and by aphid transmission [10], more than 40 aphid species are known to transmit PVY [13].
Potato virus Y (PVY) is a type member of the genus potyvirus in the family potyviridae [14]. It has a monopartite genome composed of single stranded positive sense RNA molecule of about 9.7 kb.[12]. During the infection process, this RNA is translated into a large precursor polyprotein that is cleaved into to mature 10 proteins [15].
PVY was first classified in 1931 [16], and since that time, three main strains of PVY (PVY-O& PVY-N & PVY-C )were recognized according to their reaction to certain potato cultivars bearing resistance genes [17,8]. PVY-C is identified by hypersensitive reaction in potato cultivars bearing Nc resistant gene, while PVY-O infecting the same cultivars without inducing HRs, but inducing HRs in other crops bearing Ny gene, and PVY-N causing mild symptoms in most potato cultivar and overcome Ng without eliciting HRs [18-20]. Another strain called PVY-Z was assigned a new PVY strain along with the previous three historical strains PVY-C& PVY-O& PVY-N [21].
Recently, A new PVY recombinant causing a potato tuber necrosis ringspot disease (designated PTNRD) was first reported in Hungary in 1980s [22]. This new recombinant has a different pathogenicity than PVY-N [23], and is now distributed in most potato producing countries including Europe [24-26], North America [27-28], Japan [29,30], Brazil [31], Egypt [32], and North Africa [33].
PVY-NTN characterized by the appearance of external rings on the surface of affected potato tuber, at first these rings protrude and then sunken and causing a potato tuber necrotic ring spot disease PTNRD [34]. This disease can cause losses s up to 90% in the sensitive potato varieties and present serious threat to potato production worldwide [34].
In Egypt, PVY became PVY a major problem of potato production and PVY-NTN has reported before in different area [32], several studies have been conducted before on PVY infecting potato in Egypt [35-37], but all of these studies investigated PVY isolates from north of Egypt, and to the best of our knowledge, this study is the first one about PVY isolate from Upper Egypt, and aims to characterize PVY isolate causing necrotic symptoms on potato tubers growing in Assiut governorate (Upper Egypt), identify its strain and determine its relation with other worldwide strains as well as the degree of genetic variation among this isolate and other worldwide PVY isolates, these information are useful to establish a permanent control strategy against this pathogen, as knowledge about degree of variability in plant virus is prerequisite for the success of many control strategies [38].
MATERIALS AND METHODS
Virus Source
During 2012-2013 growing season, potato samples showing mosaic and vein clearing were collected from experimental farm of faculty of Agriculture - Assiut University, serological and molecular identification revealed that the causal pathogen of this disease is Potato virus Y [39].
Reverse Transcription-Polymerase Chain reaction
Total RNA was extracted from leaves according to the Tri-Reagent procedure (Molecular Research Center Inc.) and was used in reverse-transcription polymerase chain reaction (RT-PCR) using the Superscript III Reverse Transcription Kit (Invitrogen) according to the manufacturer’s instructions.PCR amplification was carried out using virus-specific forward and reverse primers to amplify the coat protein (CP) gene of PVY, included forward PVY: 5′-GATGGTTGCCTTGGATGATG ′3 and Reverse PVY: 5′-TAAAAGTAGTAC- AGGAAA AGCCA as described by [40].
Sequencing
Sequencing was carried out in both directions using Big-Dye terminator cycle according to [41], at the core facility of Molecular Biology Unit, Assiut University, Assiut, Egypt using a sequencing instrument DNA Sequencing Applied Biosystem.
Calculation of Amino Acid and Nucleotide Identity
Sequence identity among CP genes of PVY from Upper Egypt and Worldwide PVY isolates were calculated using the following Formula ID= 100x (Identical residues / sequences length). The calculation conducted using available analysis tools at SIAS Immmunomedicie group (http://imed.med.ucm.es/Tools/sias. html). And evolutionary divergence between sequences also was estimated according to the number of base substitutions per site from between sequences are shown. Analyses were conducted using the Maximum Composite Likelihood model [42].
Phylogenetic Analysis
Nucleotide and amino acid sequences of 69 PVY isolate Table (1)
were extracted from genbank database. These isolates were aligned along with PVY-Assiut (Upper Egypt) using the multiple sequences alignment ClustalW [43]. Phylogenetic analysis were conducted according to neighbor-Joining algorithm [44], using 1000 bootstrap as recommended by [45], and evolutionary analysis were implemented using Mega 7 program [46].
RESULTS
Comparison of CP Gene of PVY Isolate from Upper Egypt and Worldwide Isolates
Analysis revealed that coat protein gene of PVY isolate from Upper Egypt (PVY-Assiut) shared identity ranged from 99.6 – 88.7 % at nucleotide level (nt) with 69 worldwide PVY isolates used in this study. PVY-Assiut shared the highest identity at nt level with PVY-NTN strain from South Africa, while shared the least identity with PVY-O strain from Poland in case (Table 2).
|
Table 1: List of PVY isolates obtained from Gene bank and used in PVY phylogenetic analysis. |
||||||
|
No |
Accession |
Isolate |
Strain |
Host |
Country |
References |
|
1 |
KX348009 |
PVY-Asuit |
|
Potato |
Egypt |
This study |
|
2 |
AJ890332 |
SON 41 |
NTN |
Tomato |
Spain |
[74] |
|
3 |
AJ890330 |
- |
NTN |
Tomato |
Spain |
[74] |
|
4 |
AJ890328 |
P15D |
NTN |
Tomato |
Spain |
[74] |
|
5 |
AJ890324 |
D3D |
NNP |
Tomato |
Spain |
[74] |
|
6 |
AJ890321 |
B3 |
N |
Tomato |
Spain |
[74] |
|
7 |
AY792597 |
- |
O |
Potato |
China |
[75] |
|
8 |
AY061994 |
_ |
O |
Potato |
India |
Ghosh et al., Unpublished |
|
9 |
GQ496607 |
|
|
Latvia |
Lativa |
[76] |
|
10 |
GU980964 |
Egypt |
NTN |
|
Egypt |
Unpublished |
|
11 |
AY841269 |
XCH46 |
- |
Tobacco |
China |
[48] |
|
12 |
AF228635 |
- |
NTN |
Potato |
Czech |
[77] |
|
13 |
AB295477 |
SYR-D4 |
NTN |
Potato |
Syria |
[78] |
|
14 |
EU161658 |
v0619802 |
NTN |
Potato |
United Kingdom |
Gow et. al. |
|
15 |
EF027886 |
v983585 |
N |
Potato |
United Kingdom |
Gow et. al.
|
|
16 |
KJ174515 |
- |
N-Wi |
- |
China |
[79] |
|
17 |
JN034580 |
CN2" |
|
Potato |
Austrlia |
[73] |
|
18 |
JF698682 |
Medhat |
|
Potato |
Egypt |
[36] |
|
19 |
EU252529 |
- |
C |
Potato |
France |
[40] |
|
20 |
AF012028 |
- |
C |
potato |
Spain |
[47] |
|
21 |
AF012027 |
- |
C |
potato |
Spain |
[47] |
|
22 |
AF012026 |
- |
C |
potato |
Spain |
[47] |
|
23 |
GQ853667 |
CC24_5 |
N-Wi |
POtato |
S Africa |
[80] |
|
24 |
GQ853666 |
TT138E_1 |
N |
POtato |
S Africa |
[80] |
|
25 |
GQ853664 |
NN300_ |
N |
POtato |
S Africa |
[80] |
|
26 |
GQ853662 |
="DD122A |
N-Wi |
POtato |
S Africa |
[80] |
|
27 |
GQ853659 |
DD051_7 |
O |
POtato |
S Africa |
[80] |
|
28 |
GQ853652 |
CC55_8_ |
N-Wi |
POtato |
S Africa |
[80] |
|
29 |
GQ853634 |
N484_1 |
O |
POtato |
S Africa |
[80] |
|
30 |
GQ853629 |
NN333B |
NTN |
POtato |
S Africa |
[80] |
|
31 |
GQ853628 |
NN300_7 |
NTN |
POtato |
S Africa |
[80] |
|
32 |
GQ853623 |
CC62_2 |
NTN |
POtato |
S Africa |
[80] |
|
33 |
GQ853621 |
CC9_12_1 |
NTN |
POtato |
S Africa |
[80] |
|
34 |
GQ853607 |
PVYNTN3 |
NTN |
POtato |
S Africa |
[80] |
|
35 |
GQ853603 |
DD103A_ |
N |
POtato |
S Africa |
[80] |
|
36 |
GQ853601 |
SS082A_ |
N |
POtato |
S Africa |
[80] |
|
37 |
GQ853599 |
NN459_ |
N |
POtato |
S Africa |
[80] |
|
38 |
GQ853596 |
NN300_ |
N |
POtato |
S Africa |
[80] |
|
39 |
AB042811 |
|
NTN |
Potato |
Japan |
[29] |
|
40 |
AB025417 |
TNK |
NTN |
Potato |
Japan |
[29] |
|
41 |
DQ000988 |
|
NTN |
Potato |
Ceske |
[81] |
|
42 |
KR816245 |
|
NTN |
Potato |
Russia |
Unpublished |
|
43 |
KR816240 |
|
N |
Potato |
Russia |
Unpublished |
|
44 |
KR816233 |
|
O |
Potato |
Russia |
Unpublished |
|
45 |
KJ746455 |
HP5 |
N Wi-P |
Tomato |
Poland |
[82] |
|
46 |
KJ746453 |
W4 |
N Wi-P |
Tomato |
Poland |
[82] |
|
47 |
KJ746449 |
PC1 |
N |
Tomato |
Poland |
[82] |
|
48 |
KJ746446 |
PS4 |
O |
Tomato |
Poland |
[82] |
|
49 |
KJ746442 |
S5 |
NTN |
Tomato |
Poland |
[82] |
|
50 |
KJ746440 |
PC6 |
NTN |
Tomato |
Poland |
[82] |
|
51 |
AJ585342 |
NIB-NTN |
NTN |
Potato |
Slovenia |
Unpublished |
|
52 |
AJ390308 |
S-RB96 |
NTN |
Potato |
United Kingdom |
[34] |
|
53 |
AJ390304 |
v951175 |
N |
Potato |
United Kingdom |
[34] |
|
54 |
AJ390303 |
v97005 |
- |
Potato |
United Kingdom |
[34] |
|
55 |
AJ390302 |
PVY-C-CM |
C |
Potato |
United Kingdom |
[34] |
|
56 |
AJ390301 |
O-Gov |
O |
Potato |
United Kingdom |
[34] |
|
57 |
AJ390300 |
Hung95 |
NTN |
Potato |
United Kingdom |
[34] |
|
58 |
AJ390299 |
53-49 |
N |
Potato |
Denmark |
[34] |
|
59 |
AJ390298 |
53-29 |
NTN |
Potato |
Denmark |
[34] |
|
60 |
AJ390297 |
NN-UK-O |
O |
Potato |
United Kingdom |
[34] |
|
61 |
AJ890343 |
Gr99 |
NTN |
Potato |
Poland |
[83] |
|
62 |
AF255659 |
PVY-OBR |
O |
potato |
Brazil |
[5] |
|
63 |
AB461482 |
SYR-II-L3 |
NTN |
Potato |
Syria |
[84] |
|
64 |
AB331550 |
NTNHO95 |
NTN |
Potato |
Japan |
[30] |
|
65 |
AB714134 |
OH |
O |
Potato |
Japan |
[85] |
|
66 |
HQ631374 |
HN1 |
NTN |
Potato |
China |
[86] |
|
67 |
AJ890347 |
Satina |
NTN |
Potato |
Germany |
[83] |
|
68 |
JQ954381 |
PVYNTN1 |
NTN |
Potato |
South Africa |
[9] |
|
69 |
U09508 |
|
N |
Potato |
Canada |
[87] |
|
70 |
DQ925437 |
-N/P |
N |
Potato |
Viet Nam |
[88] |
PVYAssiut shared identity ranged from 99.8 -87 % at amino acid sequences (aa) with these worldwide PVY isolates. PVY-Assiut shared the highest identity at aa level with was PVY-NTN isolate from South Africa and shared the least identity with PVY-NNP from Spain (Table 2).
|
Table 2: Percentage of coat protein gene identity between PVY isolate from Upper Egypt (PVY-Assiut) and worldwide isolates (at both nucleotide and Amino acid sequences). |
||
|
PVY strain |
Nucleotide sequences of CP |
Amino acid sequences |
|
AJ890328_NTN_Spain |
99.3 |
98.52 |
|
AJ890324_NNP_Spain |
87.74 |
87.64 |
|
AJ890321_N_Spain |
89.7 |
92.05 |
|
AY792597_O_China |
89.21 |
90.58 |
|
AY061994_O_India |
86.76 |
87.55 |
|
AF228635_NTN_Czech |
98.27 |
94.87 |
|
AB295477_NTNT_Syria |
98.7 |
98.2 |
|
EU161658_NTN_United_Kingdom |
99.5 |
98.52 |
|
EF027886_N_United_Kingdom |
98.03 |
94.11 |
|
EU252529_C_France |
89.21 |
97.05 |
|
AF012028_C_Spain |
88.72 |
90.58 |
|
AF012027_C_Spain |
88.23 |
89.11 |
|
AF012026_C_Spain |
89.21 |
92.05 |
|
GQ853667_NW_South_Africa |
99.01 |
98.52 |
|
GQ853666_N_South_Africa |
94.11 |
92.35 |
|
GQ853665_N_South_Africa |
98.52 |
97.05 |
|
GQ853664_N_South_Africa |
94.6 |
93.82 |
|
GQ853662_NW_South_Africa |
89.21 |
90.58 |
|
GQ853660_O_South_Africa |
89,21 |
90.58 |
|
GQ853659_O_South_Africa |
88.72 |
89.11 |
|
GQ853652_NWi_South_Africa |
89.21 |
90.68 |
|
GQ853643_NWi_South_Africa |
89.21 |
90.58 |
|
GQ853640_South_Africa |
89.2 |
90.58 |
|
GQ853634_O_South |
88.72 |
89.11 |
|
GQ853630_N/P_South Africa |
99.4 |
98.52 |
|
GQ853629_NTN_South |
99.5 |
98.53 |
|
GQ853628_NTN_South |
99.01 |
97.05 |
|
GQ853624_N/P_South_Africa |
99.5 |
99.4 |
|
GQ853623_NTN_South_Africa |
99.6 |
99.6 |
|
GQ853621_NTN_South_Africa |
99.5 |
99.8 |
|
GQ853619_N/P_South_Africa |
99.5 |
98.52 |
|
GQ853603_N_South_Africa |
99.01 |
98.52 |
|
GQ853601_N_South_Africa |
98.03 |
95.58 |
|
GQ853599_N_South_Africa |
99.5 |
98.58 |
|
GQ853596_N_South_Africa |
99.01 |
98.53 |
|
AB042811_NTN_South_Africa |
98.03 |
94.11 |
|
AB025417_NTN_Japan |
98.52 |
95.58 |
|
KR816257_NWi_Belarus |
88.72 |
89.11 |
|
KR816256_O_kyrgyzstan |
88.72 |
89.11 |
|
KR816240_N_Russia |
99 |
89.2 |
|
KR816233_O_Russia |
89.21 |
90.58 |
|
KJ746455_NWi_Poland |
89.21 |
90.58 |
|
KJ746453_NWi_Poland |
88.72 |
89.11 |
|
KJ746451_NWi_Poland |
88.23 |
89.11 |
|
KJ746446_O_Poland |
88.52 |
89.11 |
|
KJ746442_NTN_Poland |
99.5 |
98.55 |
|
JN635310_O_China |
88.72 |
89.11 |
|
AJ390304_N_United_Kingdom |
98.52 |
95.58 |
|
AJ390303_NTN_United_Kingdom |
99.01 |
97.05 |
|
AJ390302_C_United_Kingdom |
89.21 |
92.05 |
|
AJ390301_O_United_Kingdom |
88.72 |
92.58 |
|
AJ390299_N_Denmark |
98.03 |
94.11 |
|
AJ390298_NTN_Denmark |
98.03 |
94.11 |
|
AJ390297_O_United_Kingdom |
87.74 |
89.11 |
|
AB331550_NTN_Japan |
98.52 |
95.58 |
|
AB331540_NTN_Syria |
98.52 |
95.58 |
|
AB331543_NTN_Japan |
98.52 |
95.58 |
|
JN936425_N_South_Africa |
99.01 |
97.05 |
In context of comparing PVY-Assiut with each strain separately, PVY-Assiut isolate shared the highest identity with PVY-NTN strain regardless their geographical or host origin, this identity with PVY-NTN strain ranged from 99.6-98.5% and 99.8- 95.58 % at nt and aa sequences respectively, followed by isolates of PVY-N strain with identity ranged from 98.03- 89.7%and 99.4- 88.2% in case of nt and aa sequences, respectively (Table 2). Also, PVY-Assiut shared high identity with PVY recombinant N/P(PVYN/P) and recombinant N-waliga (PVY-NWi), and this identity ranged from 99.01-87.7% and 98.52-87.64%at nt and aa sequences, respectively (Table 2).
While, PVY-Assiut isolate shared the least identity with PVY-O strain and ranged from 89.21-86.76 and 92.58- 87.55 % at nt and aa sequences, respectively, followed by PVY-C strain with identity about 89.21-88.72 % and 97.05 -89.11%at nt and aa sequences, respectively (Table 2).
Phylogenetic Analysis of PVY Isolate from Upper Egypt and Worldwide Isolates
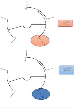
Phylogenetic analysis of nt sequences of the CP genes of PVYAssiut isolate and 69 PVY worldwide isolates was conducted using tools implemented in Mega 7 program. A Neighbor joining trees were constructed from these CP genes and showed that worldwide isolates clustered into two different groups (Figure 1).

Figure 1 Neighbor-Joining tree constructed from nucleotide sequences of coat protein genes of PVY isolate from Upper Egypt ((PVY-Assiut) and 69 worldwide isolates.
Group one included mainly PVY isolates belong to PVY-NTN, PVY-N, PVY-N/P and PVY-NW strains. Whereas, group 2 included PVY isolates belong to PVY-C and strain PVY-O. PVY-Assiut isolate clustered in group one with PVY-NTN, PVY-N, with close proximity PVY-NTN form South Africa (Figure 1).
Similar results were obtained when neighbor joining tree was constructed from aa sequences of CP gene of PVY-Assiut and 69 worldwide isolates (Figure 2).

Figure 2 Neighbor joining tree constructed from amino acid sequences ofcoat protein genes of PVY isolate from Upper Egypt (PVY-Assiut) and 69 worldwide isolates
As two groups was formed, with clear demarcation between old strains PVY-C and PVY-O (group 2) and other necrotic and recombinant strains PVY-NTN, PVY-N, PVYN/P and PVY-NW strains (group 1). PVY-Assiut clustered with other recombinant PVY isolates in group with close proximity to PVYNTN from South Africa, Russia and Poland (Figure 2).
Effect of Host Origin on Relationship among PVY Worldwide Isolates
This study revealed that Neighbor joining trees were constructed from both nt and aa sequences of PVY-CP isolates infecting different hosts, and showed formation of two groups in case of nt and aa (Figure 3 a,b),

Figure 3 Effect of Host determent on PVY isolates clustering (A: Nucleotide sequences & B: Amino acid sequences
with sub-clustering of PVY isolates in group A into two sub-groups in case of aa tree (Figure 3b). Although, in case of nt tree there was no clear clustering depending on the host origin, but in case of aa trees, isolates clustered partially according to their host origin to form different sub-groups. Interestingly, when a neighbor joining tree was constructed from nt sequences of recombinant PVY isolates (PVYNTN), these isolates clustered into three main groups A & B & C according to their host origin, as group A contained PVY isolates infecting potato, group B contained PVY isolates infecting pepper, tomato, and group C contained PVY isolates infecting tobacco (Figure 4).

Figure 4 Effect of Host determent of clustering of PVY isolates N & NTN Strains.
To study the effect of CP gene region on the relationship among PVY population, CP was divided into two main regions; C-terminal region and N-terminal region. Neighbor joining trees were constructed from nt sequences of both regions separately (Figure 5a,b).

Figure 5 Neighbor joining tree constructed from nucleotide sequences of C-terminal & N-terminal region of CP genes of PVY isolate from Upper Egypt (Assiut) and 69 worldwide isolates.
The phylogenetic analysis showed that PVY isolates formed two main groups (group A& group B) in both cases of C-terminal and N-terminal region. Surprisingly, in case of N-terminal region Assiut isolates was very close to PVY isolates belong to PVY-C strain and PVY-NTN strain (Figure 5b), while in case of C-terminal region, PVY-Assiut isolate clustered with PVY isolate categorized as PVY-NTN and PVY-N/P (Figure 5a).
Phylogenetic Analysis of PVY Isolates from Egypt
Analysis of PVY-Assiut isolates and other Egyptian isolates available in gene bank (Figure 6)

Figure 6 Rooted tree constructed from Coat protein gene sequences of PVY isolates from Egypt; A: Nucleotide sequences & B: Amino acid sequences.
showed that these isolates clustered in two different groups in both cases of nt and aa nucleotide sequences (Figure 5a&b). PVY-Assiut clustered with PVY isolates infecting potato in Giza governorate. Analysis showed that PVY-Assiut was the ancestor these two isolate, these isolate from Giza were previously described as PVY-NTN strain, while the group two contained isolate from North of Egypt.
DISCUSSION
During 2012-2013 growing season, severe symptoms were observed in potato crop growing in Assiut Governorate-Upper Egypt. Serological and molecular identification proved the causal virus of this disease is Potato virus Y (PVY), and this isolate was called PVY-Assiut. Coat protein gene (CP) of this isolate was amplified, sequenced and compared with other 69 PVY worldwide isolates representing the three main old PVY strains (PVY-O, PVY-C and PVY-N) as well as the new PVY recombinants (PVY-NTN, PVY-NWi, PVY-N/P). Comparison of CP genes of these isolates showed that PVY-Assiut shared identity ranged from 88.7- 99.6% and 87-99.8%with other PVY worldwide isolates at nucleotide (nt) and amino acid (aa) level respectively. This high variation rate in PVY was reported before in several studies which found sharing identity ranged from 88.8- to 99.5%in nt sequences of CP gens among PVY-N isolates [47], 92.5% among PVY-NTN strain [30], and 90.6 % identity in nt sequence among CP genes of isolates representing different strains [64].While, identity between PVY-O and PVY-N was about 92% [8].The result of this study also in partial accordance with findings reported by [48], who found PVY isolates from tobacco sharing low identity with average of 83.2% at nt level and 87.6 % at aa level.
High degree of variation was reported before in other Potyviruses, like Yam mosaic virus [49], and Rice yellow mottle virus[50], which showed variation in CP up to 28 and 22.4%, at nt and aa sequences, respectively, and other RNA viruses like Alfalfa mosaic virus which showed variation up to 10 % in nt of CP gene [51].
The diversity Potyviruses is probably due to the lack of proof reading during RNA replication [52],which result to high mutation rate and emergence of new variants [27], in addition to high mutation rate, also recombination and re-assortment can play a main roles in variation of RNA viruses [53,11,54,20,55,56], all of these three mechanisms produce a vast pool of virus genomes [11,57], and thus create this high variation rate in virus population
Whereas, other studies mentioned a smaller degree of variation among PVY population, including studies about PVY population from Brazil, Czech Republic, Pakistan, Spain and USA, where these studied showed that PVY population in these countries showed identity ranged from94.4-99.2 %, 96-100%, 99-99.7%, 98.1-99.2%and 99-99.5% at nt sequences of CP gene of PVY isolates from these countries, respectively [5,59-61,7]. While [62], estimated the identity in CP gene level between PVY-N strain and PVY-NTN strain to be 98 % and 97.4 % at nt and aa, respectively. This high identity reported in PVY- CP from these studies may be due to this analysis was conducted on fewer number of PVY isolates or these isolates belonging to one strain or infecting only one host, while to calculate the actual variation in PVY, it is necessary to incorporate large number of PVY isolates representing all the strains and infecting different hosts.
PVY-Assiut shared the highest identity with PVY isolates identified as PVY-NTN strain and this identity was high up to 99 % at both nt and aa level. This close proximity among PVY-Assiut and PVY-NTN strains from different geographic regions provides a strong indication that PVY-Assiut isolate belongs to PVY-NTN strain.
Phylogenetic analysis was conducted among PVY-Assiut isolate and other 69 worldwide isolates, it provided another indication about the close relationship between PVY-Assiut and the other isolates belong to PVY-NTN strain. As, neighbor joining (NJ) tress constructed from these isolates showed PVY-Assiut closely clustered with PVY-NTN either in case of nt or aa sequences. This study found that PVY worldwide isolates clustered into two different groups, (either in case of nt or aa sequences), one group included isolates belong to PVY-NTN,PVY-N, PVY-NWi and PVY-N/P strains. While, the other group included isolates belong to PVY-O and PVY-C strains. PVY-Assiut isolate was incorporate among isolate in group one (giving a proof that this isolate could be identified as PVY-NTN strain). These results are in agreement with other studies which mentioned that PVY population could be divided into two different groups, one contains necrotic and recombinant isolates (PVY-NTN, PVY-N, PVY-NWi and PVY-N/), while the second group included the old strain (PVY-O and PVY-C) [63- 66,5,34,67].
This study revealed the host origin of PVY (infecting host) plays a role in PVY clustering, this role may be less significant than the role of PVY strain, but it was revealed that PVY isolates belonging to the same strain could be divided according to their infecting host, and thus PVY-NTN isolates clustered into three different groups according to their infecting hosts (either potato or tomato or tobacco). These results proved that PVY isolates could evolve separately to adapt into different hosts, and became different than other isolates infecting the other hosts. Similar conclusion was reported by [10], who mentioned genetic difference among PVY could be reinforced by host barrier, and form separate clads like those observed among PVY infecting potato and PVY infecting pepper [10], and confirm previous findings that environmental factors like plant host of PVY can exert forces on PVY evolution [12]
Geographic origin of the PVY isolates does not play an significant role in relationship among PVY as was shown in this study, PVY isolates always clustered according to their strain and infecting hosts not according to their geographic origin, and it was exhibited in this study that PVY isolates from different countries and continents clustering together in the same clad as long as they belonged to the same strain and infecting the same host, this explain the high proximity which PVY-Assiut isolates shared with PVY-NTN isolates from distant geographic regions like South Africa and Russia, as these isolates belonged to the same PVY-NTN strain ,and infecting the same host. This phenomenon of insignificance of geographic origin was observed before in several RNA viruses including Watermelon mosaic virus [67], and Alfalfa mosaic virus [68].
PVY-Assiut isolate clustered with PVY isolate categorized as PVY-NTN and PVY-N/P when NJ trees was constructed from C-terminal region of CP gene, while it was clustered with isolates belong to PVY-C strain in case of N-terminal region. This result proves a recombination event occurred in CP gene of PVYAssiut, and this explains the discrepancy in clustering of PVYAssiut isolate in case of C-terminal and N-terminal region of CP gene, and indicates that PVY-Assiut may emerged a s result of a possible recombination between PVY-C and PVY-N or PVY-NTN strains. Similar situation was observed by [48], who found that C-terminal region was more conservative than N-terminal region of CP gene, it was suggested that recombination may occur in N-terminal region to make PVY adapt into new hosts and new environment as this region is essential for replication and cell to cell movement of some potyviruses [70].
PVY-Assiut and other Egyptian PVY isolates (available genbank database) clustered in two different groups, one group included PVY-Assiut and PVY isolates infecting potato from Gizagovernorate, while the second group contained isolates from Lower Egypt (North of Egypt). It was shown that PVY-Assiut is the ancestor of other PVY isolates (in group one) which were previously described as PVY-NTN strain, this may indicates to PVYNTN spread in Egypt from south to the north, and close relationship which PVY-Assiut shared with PVY-NTN from South Africa may refer to this strain was introduced into Egypt from the south and moved into north of Egypt. While, the source other PVY isolates in north of Egypt may be from Europe as previous study mentioned that PVY isolates from Borg El-Arab (Alexandria) shared the highest similarity with isolate form France and Germany [37]
The results of this study prove the spread of PVY-NTN strain in Upper Egypt, This strain (PVY-NTN) was reported before in different potato production area in north of Egypt [32,35,36], and confirm the statement that PVY-NTN strain become dominant and replacing PVY old strains especially PVY-C& PVY-O as have been previously reported in many worldwide potato production area [28,30,31,33,70]. It appears that the incidence of PVY-NTN is increasing globally and creates a big concern in most potato growing countries and regions [61]
Forces stand behind emergence and spread of these new PVY recombinant strains is not completely clear, but there are increasing evidence of positive selection events occurring in the coat protein gene of PVY [12], to increase the efficiency of virus survival as CP gene plays vital role in both vector transmission and systemic plant colonization [71,72]. This positive selection mainly promoting the emergence and spread of the current recombinant strains [9]. Also, other environmental factors like using susceptible cultivars increase the possibility of emergence new PVY variants and lead to PVY exists as a complex of strains [70,18], this complex of PVY provides a huge pool of virus genome for the selection of the best variant in each environmental [73], and increase the possibility recombination event among these variants.
With this situation, it is urgent to develop an efficient diagnostic strategy to efficiently identify the PVY strains, it is impossible to use a single detection method for correct diagnosis of PVY strain [73]. It was proposed that nucleotide and amino acid sequence of CP to bea basis for identification and classification in Potyviruses [62,64]. And thus the classification and PVY should be according to the biological and molecular information [18,74].The data from this study support the proposal of using CP sequences as basis of identification of PVY strain along with biological characters of PVY strain in plant host.
CONCLUSION
This study revealed that PVY-Assiut isolates shared the highest identity with PVY PVY-NTN isolates. Phylogenetic analysis proved this close relationship among PVY-Assiut and PVY-NTN strain. These data provide a strong indication that PVY-Assiut isolate belong to PVY-NTN strain. This study support the proposal of using nucleotide and amino acid sequences of coat protein gene along with biological characters as a tools for identification of PVY strain.
REFERENCES
- Hameed A, Iqbal Z, Asad S, Mansoor S. Detection of multiple potato viruses in the field suggests synergistic interactions among Potato viruses in Pakistan. Plant Pathol J. 2014; 30: 407-415.
- He Z, Larkin RP, Honeycutt W. Sustainable potato production. In: global case studies. 1st ed springer, Dordrecht, Heidelberg, NewYork, 2012; London.
- Jeffries, C., Barker, H. and Khurana, S. M. P. 2005. Potato viruses and their management. In potato production improvement and post -harvest management. The Haworth food products press, New York, USA.
- Jeffries C.J. FAO/IPGRI technical guidelines for the safe movement of germplasm. Potato. 1998;19: 62-63.
- Alice K Inoue-Nagata, M Esther N Fonseca, Tatiana O.T.A. Lobo, Antônio C. De Ávila, Damares C. Monte. Analysis of the nucleotide sequences of the coat protein and 3'-Untranslated region of the two Brazilian Potato virus Y isolates. Fitopatolo. Bras. 26:45-52.
- Nolte P, Whitworth JL, Thornotn MK, McIntosh. Effect of Seedborne Potato virus Y on Performance of Russet Burbank, Russet NorKotah, and Shepody potato. Plant Dis. 2004; 88: 248-252.
- Lorenzen JH, Meaccham T, Berger PH, Shiel PJ, Crosslin JM, Hamm PB, et al. Whole genome characterization of Potato virus Y isolates collected in western USA and their comparison to isolates from Europe and Canada. Arch Virol. 2006; 151: 1055-1074.
- Kerlan C, Nikolaeva OV, Hu X, Meacham T, Gray SM, Karasev AV. Identification of the molecular make-up of the Potato virus Y strain PVY(Z): genetic typing of PVY(Z)-NTN. Phytopathology. 2011; 101:1052-1060.
- Cuevas JM, Delaunay A, Visser JC, Bellstedt DU, Jacquot E, Elena SF. Phylogeography and Molecular Evolution of Potato virus Y. PLoS one.2012; 7: 1-10.
- Quenouille J, Vassilakos N, Moury B. Potato virus Y: a major crop pathogen that has provided major insights into the evolution of viral pathogenicity. Mol Plant Pathol. 2013;14: 439-452.
- Roossinck MJ. Mechanisms of plant virus evolution. Annu Rev Phytopathol.1997; 35: 191-209.
- Moury B, Morel C, Johansen E , Jacquemon M. Evidence for diversifying selection in Potato virus Y and in the coat protein of other potyviruses. J Gen Virol. 2002; 83: 2563-2573.
- Edwardson JR, Chistie RG. Potyviruses. In Florida agriculture Experiment station Monograph series 18-11- Viruses infecting pepper and other Solanaceous Crops (University of Florida ed). 424-524.
- Shukla DD, Ward CW, Brunt AA. 1994. Genome structure, variation and function. In the Potyviridae.74-110.
- Riechmann JL, Lain S, Garcia JA. Highlights and prospects of Potyvirus molecular biology. J Gen Virol. 1992; 73: 1- 16.
- Smith KM. Composite nature of certain potato viruses of the mosaic group. Nature. 1931; 127: 702.
- Ellis P, Stace-Smith R, Villiers G. Identification and geographic distribution of serotypes of Potato virus Y. Plant Dis. 1997; 81: 481-484.
- Singh RP, Valkonen JP, Gray SM, Boonham N, Jones RA, Kerlan C, et al. Discussion paper: the naming of Potato virus Y strains infecting potato. Archive of Virology.2008; 153:1-13.
- De Bokx, Huttinga H. Potato virus Y. CMI/AAB description of Plant viruses.1981; 242.
- Piche LM, Singh RP, Nie X, Gudmestad NC. Diversity among Potato virus Y isolates obtained from potatoes grown in the United States. Phytopathology. 2004; 94: 1368-1375.
- Jones RAC. Strain group specific and virus specific hypersensitive reaction to infection with Potyviruses in potato cultivars. Annu Appl Biol. 1990; 117: 93-105.
- Beczner L, Horvath H, Romhanyi LH. Etiology of tuber ring spot disease in potato. Potato Research.1984; 27: 339-351.
- Chrzanowska M. New isolates of the necrotic strain of Potato virus Y (PVY-N) found recently in Poland. Potato Research. 1991; 34:179-182.
- Weidemann HL, Maiss E. Detection of the Potato tuber necrotic ringspot strain of Potato virus Y PVY-NTN by reverse transcription and immunocapture polymerase chain reaction. J Plant Dis Protec.1996; 103: 337-345.
- Le Romancer M, Nedellec M. Effect of plant genotype, virus isolate and temperature on the expression of the potato tuber necrotic ring disease (PTNRD). Plant Pathol.1997; 46:104-111.
- Blanchard A, Rolland M, Lacroix C, Kerlan C, Jacquot E. Potato virus Y: a century of evolution. Current Topics in Virology.2008; 7: 21-32.
- McDonald JG, Singh RP. Coat protein and 5 nontranslated region of a variant of Potato virus Y. American Potato Journal.1996; 73: 317-323.
- Crosslin JM, Hamm PB, Eastwell KC, Thornton RE, Brown, Corsini D, et al. First report of the necrotic strain of potato virus Y on potatoes in the Northwestern United States. Plant Dis. 2002; 82:1177.
- Ohshima K, Sako K, Hiraishi C, Nakagawa A, Matsuo K, Ogawa T, et al. Potato tuber necrotic ringspot disease occurring in Japan; its association with Potato virus Y necrotic strain. Plant dis. 2000; 84:1109-1115.
- Ogawa T, Tomitaka Y, Nakagawa A, Ohshima K. Genetic structure of a population of Potato virus Y inducing potato tuber necrotic ringspot disease in Japan, Comparison with northAmerican and European population. Virus Res.2008; 131:199-212.
- Figueira AR, Galvino SBF, Geraldino PS, Rabelo-Filho FAC, Camargos VN. 2009. Presence of PVY-N-Wi and NE-11 isolates of Potato virus Y (PVY) in Brazil. 93rd Annual meeting of the Poatao association of America. 62.
- El-Mohsen NMAA, El-Dinn ASG, Sohair IEA, Sadik AS, Abdelmaksoud HM. Characterization of Potato virus Y strain N-Egypt. Annu Agri Sci. 2003; 48: 485-504.
- Djilani-Khouadja F, Glais L, Tribodet M, Kerlan C, Fakhfakh H. Incidence of potato viruses and characterization of Potato virus Y variability in late season planted potato crops in Northern Tunisia. European Journal of Plant Pathol. 2010; 126: 479-488.
- Boonham N, Walsh K, Hims M, Preston S, North J, Barker I. Biological and sequence comparisons of Potato virus Y isolates associated with potato tuber necrotic ringspot disease. Plant Pathol. 2002; 51: 117-126.
- Amer MA, El-Hammady MH, Mazyad HM, Shalaby AA, Abo-El-abbas FM. Cloning, Expression and nucleotide sequence of coat protein gene of an Egyptian isolate of Potato virus Y strain NTN infecting potato plants. Egy J Virol. 2004; 1: 39-50.
- EL-Absawy EA, Mahmoud A, Heeida AA, Helmy M. Molecular variation of Potato virus Y isolated from Egypt. 2012. Int J Virol. 2012; 8: 81-89.
- Aseel DG, Makhlouf A, Riad SA, Elmorsi AA, Fegla GI, Hafez EE. Two isolates of Potato virus Y (PVY) and the response of different potato cultivars against the viral infection. J Virol Antiviral Res.2015; 4:1-5.
- Tennant PF, Gonsalves C, Ling KS, Fitch M, Manshardt R, Slightom J, et al. Different protection against Papaya ringspot virus isolates in coat protein gene transgenic papaya and classically cross-protected papaya. Phytopathology. 1994; 84:1359-1366.
- Abdalla OA, Eraky AI, Mohamed SA, Fahmy FG. Molecular identification of viruses responsible for severe symptoms on Potato (Solanum sp.) growing in Assiut Governorate (Upper Egypt). Int J Virol Studies Res.2016; 4: 29-33.
- Cardin L, MouryB. First report of Potato virus Y in Nicotiana mutabilis in France. Plant Disease.2008; 92: 312.
- Sanger F, Nicklen S, Coulson AR. DNA sequencing with chain terminating inhibitors. Proc Natl Acad Sci USA. 1977; 74: 5463-5467.
- Tamura K, Nei M, Kumar S. Prospects for inferring very large phylogenies by using the neighbor-joining method. Proc Natl Acad Sci U S A. 2004; 101:11030-11035.
- Thompson JD, Higgins DG, Gibson TJ. Clustal W; improving the sensitivity of progressive multiple sequence alignment through sequence weighting, position-specific gap penalties and weight matrix choice. Nucleic Acids Res.1994; 22: 4673-4680.
- Saitou N, Nei M. The neighbor-joining method: a new method for reconstructing phylogenetic trees. Mol Biol Evol. 1987; 4: 406-425.
- Felsenstein J. Confidence limits on phylogenies: An approach using the bootstrap. Evol.1985; 39: 783-791.
- Kumar S, Stecher G, Tamura K. MEGA7: Molecular Evolutionary Genetics Analysis version 7.0 for bigger datasets. Mol Biol Evol. 2016;33:1870-1874.
- Blanco-Urgoiti B, Sanchez F, San Roman CP De, DopazoJ. Potato virus Y group C are homogenous pathtype but two different genetic strains. J Gen Virol.1998; 79: 2037-2042.
- Li N, Wang X, Zhou G, Dong J. Molecular variability of the coat protein gene of Potato virus Y from tobacco in China. Acta virology. 2006; 50:107-113.
- Pinel A, PN Guessan, M Bousalem, D Fargette. Molecular variability of geographically distinct isolates of Rice yellow mottle virus in Africa. Arch. Virology.2000; 145: 1621-1638.
- Abdalla OA, Mohamed SA, Eraky AI, Fahmy FG. 2015. Genetic comparison between coat protein gene of Alfalfa mosaic virus isolate infecting potato crop in Upper Egypt and worldwide isolates. Int J Virol. 2015; 11:11 2-122.
- Ohki ST. A Potyvirus in nature; indistinct population. Arch Virol Suppl.1992; 5: 217-219.
- Domingo E, Holland JJ. RNA virus mutations and fitness for survival. Annu Rev Microbiol. 1997; 51: 151-178.
- Glais L, Tribodet M, Kerlan C. Genomic variability in Potato Potyvirus Y evidence that PVY-(NW) and PVY-(NTN) variants are single to multiple recombinants between PVY-(O) and PVY(N) isolates. Arch Virol. 2002;147: 363-378.
- Chare ER, Holmes EC. A phylogenetic survey of recombination frequency in Plant RNA viruses. Arch Virol.2006; 151: 933-946.
- Domingo E, Parrish CR, Holland F. 2008. Origin and evolution of viruses. Academic press.
- Simon AE, Bujarski JJ. RNR-RNA recombination and evolution in virus infected plants. Annu Rev Phytopathol.1994; 32: 337-362.
- Cerovska N, Moravec T, Filligarova M, Petrzik K. 2001.Nucleotide sequences of 5 '-terminal parts of coat protein genes of various isolates of NTN strain of potato virus Y. Acta Virol. 2001; 45: 55-59.
- Abbas MF, Hameed S, Abdul-Rauf C. Presence of new strain of Potato virus Y in Pakistan. Int J Agri and Biol. 2014; 16: 941.
- Liave C, Martinez B, Diaz-Ruiz JR, Lopez-Abella D. Serological analysis and coat protein sequence determination of Potato virus Y PVY pepper pathotypes and differentiation from other PVY strains. Eur J Plant Pathol. 1999; 105: 847-857.
- Nie X, Singh RP. Evolution of North American PVY(NTN) strain Tu 660 from local PVY(N) by mutation rather than recombination. Virus Genes. 2003; 26: 39-47.
- Shukla DD, Ward CW. Identification and classification of Potyviruses on the basis of coat protein sequence data and Serology. Arch Virol. 1989; 106: 171-200.
- Sudarsono, Woloshuk SL, Xiong Z, Hellmann GM, Wernsman EA, Weissinger AK, et al. Nucleotide sequence of the capsid protein cistrons from six Potato virus Y (PVY) isolates infecting tobacco. Arch Virol. 1993; 132: 161-170.
- Van der Vlugt RA, Leunissen J, Goldbach R. Taxonomic relationships between distinct Potato virus Y isolates based on detailed comparisons of the viral coat proteins and 3’-non-translated regions. Arch Virol. 1993; 131: 361-375.
- Tordo VM, Chachulska AM, Fakhfakh H, LeRomancer M, Robaglia C, Astier-Manifacier S. Sequence polymorphism in the 5-NTR and in the P1 coding region of Potato virus Y genomic RNA. J Gen Virol. 1995; 76: 939-949.
- Nie X, Singh RP. A new approach for simultaneous differentiation of biological and geographical strain of Potato virus Y by uniplex and multiplex RT-PCR. J Virol Methods. 2002; 104: 41-54.
- Sharifi M, Massmi H, Heydarnejad J, Pour AH, Shaabanian M, Rahimian H. Analysis of the biological and molecular variability of Watermelon mosaic virus isolates from Iran. Virus Genes. 2008; 37: 304-313.
- Abdalla OA, Mohamed SA, Eraky AI, Fahmy FG. Genetic comparison between coat protein gene of Alfalfa mosaic virus isolate infecting potato crop in Upper Egypt and worldwide isolates. Int j Virol. 2015; 11: 112-122.
- Dolja VV, Herndon KL, Pirone TP, Carrington JC. Spontaneous mutagenesis of a plant Potyvirus genome after insertion of foreign gene. J virol. 1993; 67: 5968-5975.
- Karasev AV, Gray SM. Genetic Diversity of Potato virus Y complex. American J of Potato Research. 2013; 90: 7-13.
- Andersen K, Johansen IE. A single conserved amino acid in the coat protein gene of Pea seed-borne mosaic Potyvirus modulates the ability of the virus to move systemically in Chenopodium quinoa. Virology. 1998; 241: 304-311.
- Lopez-Moya JJ, Pirone TP. Charge changes near the N terminus of the coat protein of two potyviruses affect virus movement. J Gen Virol. 1998; 79: 161-165.
- Galvino-Casta SBF, Reis Figueira AD, Camargos VV, Geraldino PS, X-J Hu, Nikolaeva OV, et al. A novel type of Potato virus Y recombinant genome determined for the genetic strain PVY-E. Plant Pathol. 2012; 61: 388-398.
- Kehoe MA, Jones, RA. A proposal to help resolve the disagreement between naming of Potato virus Y strain groups defined by resistance phenotypes and those defined by sequencing. Arch Virol. 2012; 156: 2273-2276.
- Aramburu J, Galipienso L, Matas M. Characterization of Potato virus Y isolates from tomato crops in northeast Spain. Eur J Plant Pathol. 2006; 115: 247-258.
- Wang X, Zhu C, Wen F. Isolation and identification of a Potato virus Y isolate in Handing. Zhi Wu Bing Li Xue Bao. 2003; 33: 203-208.
- Kalnciema I, Skrastina D, Ose V, Pumpens P, Zeltins A. Potato virus Y-like particles as a new carrier for the presentation of foreign protein stretches. Mol Biotechnol. 2012; 52: 129-139.
- Cerovska N, Moravec T, Filligarova M, Petrzik K. Nucleotide sequences of 5’-terminal parts of coat protein genes of various isolates of NTN strain of potato virus Y. Acta virol. 2001; 45: 55-59.
- Chikh AM, Maoka T, Natsuaki KT. A point mutation changes the serotype of a Potato virus Y isolate genomic determination of the serotype of PVY strains. Virus Genes. 2007; 35: 359-367.
- Liu XL, Wei Q, Hong B, Zhao XT. First Report of Potato virus Y Strain N-Wilga Infecting Chrysanthemum in China. Plant Dis. 2014; 98: 1589.
- Visser JC, Bellstedt DU. An assessment of molecular variability and recombination patterns in South African isolates of Potato virus Y. Arch Virol. 2009; 154: 1891-1899.
- Bystricka D, Lenz O, Mraz I, Piherova L, Kmoch S, Sip M. Oligonucleotide-based microarray: a new improvement in microarray detection of plant viruses. J Virol Methods. 2005; 128: 176-182.
- Hasiow-Jaroszewska B, Stachecka J, Minicka J, Sowinski M, Borodynko N. Variability of Potato virus Y in Tomato crops in Poland and development of a reverse –transcription loop-Mediated isothermal Amplification method for virus detection. Phytopathology. 2015; 105: 1270-1276.
- Schubert J, Fomitcheva V, Sztangret-Wi?niewska J. Differentiation of Potato virus Y strains using improved sets of diagnostic PCR-primers. J Virol Methods. 2007; 140: 66-74.
- Chikh AM, Maoka T, Natsuaki KT. The occurrence of Potato viruses in Syria and Molecular detection and characterization of Syrian potato virus S isolates. Potato Research. 2008; 51: 151-161.
- Masuta C, Nishimura M, Morishita H, Hataya T. A single amino Acid change in viral genome-associated protein of Potato virus Y correlates with resistance breaking in 'virgin a mutant' tobacco. Phytopathology. 1999; 89: 118-123.
- Hu X, karasev AV, Brown CJ, Lorenzen JH. Sequence characteristics of Potato virus Y recombinants. J Gen Virol. 2009; 90: 3033-3041.
- Dhar AK, Singh RP, Boucher A. Molecular cloning and sequencing of the capsid and the nuclear inclusion protein genes of a North American PVYN isolate. Can J Microbiol. 1994; 40: 798-804.
- Ha C, Revill P, Harding RM, Vu M, Dale JL. Identification and sequence analysis of potyviruses infecting crops in Vietnam. Arch Virol. 2008; 153: 45-60.