Molecular Interaction Performance of Tumor Angiogenesis Inhibitors
- 1. Department of Genetics, Osmania University, India
Abstract
When a tumor progresses it requires the nutrition and oxygen to foster uninterrupted cell division, a characteristic feature of cancer. The demand of nutrients and oxygen supply creates a hypoxic condition whereby vascular growth promoters and matrix remodeling proteins are overexpressed, and they eventually fuel the cancer progression. Although a wide range of tumor angiogenesis targets and inhibitors have been explored, this study focused on VEGFR2, VEGFA, MMP2 and MMP9 inhibitors as they are critically implicated in vascular growth. To suggest a better inhibitor-protein interaction combination, the molecular interactions of these molecules were evaluated by molecular docking score function that directly translates the free energy of each complex. Angio-inhibitory target proteins and ligand chemical compounds were collected from protein data bank (PDB) and Pub Chem compound database respectively to conduct the study. Molecular docking reported the top ranked poses of each ligand in every docking, and those results were statistically analyzed for significant interactions. The binding mode of ligands in the catalytic site of the target protein was stabilized after attaining favorable energy confirmation by forming non-covalent interactions. And, these stable confirmation results indicated that VEGFR2, VEGFA, MMP2, and MMP9 have shown significantly high interaction with ponatinib, carvedilol, rebimastat, and rebimastat respectively when compared to their least interacting molecule in the series
Keywords
Tumor angiogenesis; Angiogenesis inhibitors;Cancer therapy;Molecular docking;VEGFR2; VEGFA; MMP; Ponatinib
Citation
Setti A, Pawar SC (2017) Molecular Interaction Performance of Tumor Angiogenesis Inhibitors. JSM Chem 5(1): 1040
INTRODUCTION
Angiogenesis is one of the six hallmarks of cancer [1]. Neoplastic cells abnormally induce new blood vessels from preexisting blood vessels to nourish the actively dividing cell mass, and this distinct highly controlled comprehensive process of tumor angiogenesis often limits therapeutic strategies [2]. The key goal of targeting tumor angiogenesis is physical starvation of cancer cells by ceasing necessary metabolites and oxygen, but in hypoxic conditions vascular growth promoters, primarily vascular endothelial growth factors (VEGFs), are overexpressed to compensate for the nutrition and oxygen demand [3]. The second most critical targets are matrix degrading proteins, matrix metalloproteinases (MMPs), which remodel the vascular basement membrane or tumor microenvironment during angiogenesis [4]. The angiogenesis promoters and matrix remodeling proteins are prime important targets for anti-tumor angiogenesis therapy.
The process of angiogenesis often starts with VEGF and VEGF receptor (VEGFR) interaction, and these molecules are aberrantly expressed in vascular endothelial cells to translate proangiogenic signals [5]. Although a series of VEGFR types are there, VEGFR2 plays a major role in the process of blood vessel formation due to its strong tyrosine kinase activity [6]. A metaanalysis on VEGF/VEGFR pathway inhibitors confirms their use results insignificant improvement of survival rate in advanced kidney cancer [7]. The importance of selective VEGFR kinase inhibitors and their therapeutic role and clinical advances are well described elsewhere [8]. In effect, targeting VEGFR2 and VEGFA is the rational approach in tumor angiogenesis based therapy.
The main role of MMPs is matrix remodeling during invasion and angiogenesis by proteolysis. The key steps of the cancer progression, cell migration, invasion, and metastasis, are modulated by MMP2 and MMP9 in colorectal cancer [9]. Despite the fact that MMPs are emerging targets in tumor angiogenesis therapy, non-specific inhibitors and dose limiting side effects limit therapeutic potential [10]. Targeting matrix remodeling proteolytic enzymes in general and MMPs, in particular, is a rational approach for cancer therapy.
Critical steps of the angiogenesis process involveupregulation of vascular growth promoting factors and matrix remodeling proteins. Although a panel of angio-inhibitors is reported, investigated, and approved for therapy, however, none of them have explained the consolidated interaction performance of inhibitors. This study made an attempt to address the interaction performance of important angio-inhibitors that are involved in growth promoting – VEGFA, VEGFR2 – and vascular basement remodeling – MMP2 and MMP9 – by an In silico molecular docking approach
MATERIALS AND METHODS
Molecular docking essentially requires protein and ligand structures and is involved in structure-based drug design. The process of computer-aided rational drug designing typically includes the three-dimensional x-ray crystallography structure of a protein and ligand. Although many angio-inhibitory targets have been studied, VEGFR2, VEGFA, MMP2, and MMP9 have garnered substantial attention as they promote blood vessel formation by remodeling the extracellular matrix and basement membrane during the course of angiogenesis.
The three-dimensional structures of angio-inhibitory targets – VEGFR2, VEGFA, MMP2, and MMP9 – were searched for in the protein data bank (PDB) that contains solved x-ray crystallographic structures of bimolecular in general and proteins in particular. Structures containing high resolution and the catalytic domain of interest were filtered among multiple entries in the PDB database, and, eventually, PDB accession identifiers 4AGD, 5T89, 1CK7, and 1GKC were determined to be suitable for the study of VEGFR2, VEGFA, MMP2, and MMP9 respectively. These files contain three-dimensional coordinate information of atoms that constitute the tertiary structure of the protein.
The vast quantitiy of angio-inhibitors, ligand molecules, was filtered by following three conditions: first, popularity in literature; second, FDA approval status; third, availability of the structure in PubChem compound database. Based on these criteria, nine ligands of VEGFR2, five of VEGFA, and three of MMP2 were obtained from PubChem database in a threedimensional structure with explicit hydrogen’s in .sdf chemical file format (Figure 1)

Figure 1: Three categories of FDA-approved angio-inhibitors obtained from PubChem compound database: A) VEGFR2 inhibitors – sorafenib, lenvatinib, axitinib, pazopanib, sunitinib, regorafenib, cabozantinib, nintedanib, and ponatinib; B) VEGFA inhibitors – minocycline, delteparin, gliclazide, vandetanib, and carvedilol; C) MM2 and MMP9 common inhibitors – captopril, marimastat, and rebimastat
Protein preparation, ligand processing, docking parameter optimization, and post-docking analysis are necessary for molecular interaction studies, and they certainly enrich the screening process [11]. The structures that are downloaded from PDB are unprocessed; contain atom clashes and no explicit or polar hydrogen’s. Hence, prior to docking protein and ligand processing is a necessary step to avoid misleading results. Molegro virtual docker (MVD) v.6.0 was used to process the protein-ligand preparation. After loading the protein into the MVD, the automatic protein preparation wizard mostly resolved the problems in the protein structure; however, manual processing and error checking is unavoidable. In protein preparation, water molecules were removed, missing atoms were added, geometry was optimized, and polar hydrogen’s and charge were loaded to fetch the native confirmation under physiological conditions. Likewise, the ligands were also processed through a similar treatment before the commencement of docking. After both protein and ligand were processed, they were docked in the MVD docking wizard. The critical step of the docking is assigning appropriate docking site, also termed as the active site. Catalytic site information of all the proteins was accessed from literature to ensure the correct docking center[12-15]. Docking was accomplished using moldock scoring function with 0.2 Å grid resolutions, moldock-SE search algorithm with 10 numbers of runs, and set pose clustering of top 5 returns with RMSD threshold of 1.0 Å. Finally, results were stored in mol2 file format for post-docking result analysis in PyMOL molecular visualization and interaction interpretation tool. Each docking returned the top 5 poses with a range of free energy scores. In addition, docking results were statistically compared by ANOVA with the significance cut-off of p < 0.05.
RESULTS AND DISCUSSION
Though a panel of angio-inhibitors is reported in the literature, only FDA approved drugs (Figure 1) are evaluated for critical interaction assessment. Decipherment of tumor angiogenesis inhibitor interaction performance on their counterparts VEGFR2, VEGFA, MMP2, and MMP9 is the key goal of the study. As these targets are used for a spectrum of molecular inhibitors in angiogenesis in general and tumor angiogenesis in particular, interaction efficacy of each molecule, though it perhaps differs from empirical evidence, is yet to be consolidated. Therefore, target proteins that were obtained from PDB and ligand molecules that were obtained from PubChem database were used for molecular docking in molegro virtual docker.
The drug molecules that were selected for the study had shown a series of interaction scores in terms of free energy. As the individual energy score of each ligand is different in every docking, the score is represented in percentage scale for comparison in terms of interaction strength (Figure 2)

Figure 2: Interaction performance strength of angiogenesis inhibitors in percentage with + S.D.: A) cabozantinib, nintedanib, ponatinib have shown significantly high binding affinity, while lenvatinib, axitinib, pazopanib, sunitinib, regorafenib have shown relatively high binding affinity, with VEGFR2 when compared to sorafenib, and ponatinib; B) carvedilol has shown significantly high affinity, while dalteparin, gliclazide, vandetanib interaction was invariably similar, with VEGFA when compared to minocycline; C) rebimastat and marimastat have shown significantly high binding affinity with MMP2 when compared to captopril; D) rebimastat and marimastat have shown significantly high binding affinity with MMP9 when compared to captopril. *P < 0.05, **P < 0.01, and ***P < 0.001
Molecular docking energy scores of five top-ranked posesare transformed into percentage scale and then bar graphs are plotted after comparing group variance by ANOVA for the four angio-inhibitory target proteins. First, VEGFR2 inhibitor interaction performance indicate that cabozantinib (P < 0.05), nintedanib (P < 0.001), and ponatinib (P < 0.001) have highly significant interaction, while lenvatinib, axitinib, pazopanib, sunitinib, andregorafenib have shown gradual increase but their interaction performance is similar, when compared to sorafenib (Figure 1A). Second, VEGFA inhibitor interaction performance results indicate that carvedilol (P < 0.01) has highly significantly interaction, when compared to other four molecules dalteparin, gliclazide, vandetanib, and minocycline, which exhibited close interacting performance (Figure 1B, 1C). Third, MMP2 inhibitors interaction performance indicated that rebimastat (P < 0.01) and marimastat (P < 0.001) have highly significant interaction when compared to captopril. And finally, MMP 9 inhibitors interaction performance specified that rebimastat (P < 0.001) and marimastat (P < 0.001) have highly significant interaction when compared to captopril (Figure 1C).
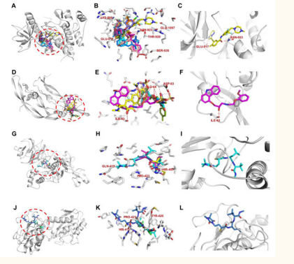
Molecular interaction of angio-inhibitors revealed that though the catalytic pocket was shared by all the ligands, special orientation and confirmation of each ligand is different for every target protein (Figure 3)

Figure 3: In silico docking of angio-inhibitors and target proteins (ABC = VEFGR2; DEF = VEGFA; GHI = MMP2; JKL = MMP9). The docking site is highlighted with a discontinued circle for all the targets (ADGJ). The top-scored ligands are displayed in the active site of the target protein (BEHK), and the top-ranked pose of the best ligand for each protein is depicted in its respective interacting pocket along with residues that are implicated in H-bonding (CFIL)
First, the top-ranked poses of the nine VEGFR2 inhibitors docked in the active site region along with protein is encircled with discontinued line (Figure 3A), neighbor residues within 4 Å distance from ligand cluster (Figure 3B), and highly significant inhibitor, ponatinib (yellow), that is implicated in two H-bonds with GLU-917 and ASN-923 (Figure 3C) portraying the interaction confirmation of VEGFR2 protein and nine selected ligands in catalytic pocket. Second, VEGFA top-ranked poses in the active site of the protein (Figure 3D), neighbor residues within 4 Å distance from the ligand cluster (Figure 3E), and highly significant inhibitor, carvedilol (magenta), that is implicated in one H-bond with ILE-43 (Figure 3F) indicating the molecular confirmation during the interaction. Third, MMP2 inhibitors in protein active site (Figure 3G), neighbor residues within 4 Å distance from ligand cluster (Figure 3H), and highly significant inhibitor, rebimastat (cyan), that is not implicated in any H-bond interaction (Figure 3I) indicating the molecular confirmation during the interaction. And finally, MMP9 inhibitors in protein active site (Figure 3J), neighbor residues within 4 Å distance from ligand cluster (Figure 3K), and highly significant inhibitor, rebimastat (sky blue), that is not implicated in any H-bond interaction (Figure 3L) indicating the molecular confirmation during the interaction.
All the angiogenesis inhibitors interacted with respective proteins have shown in free energy score. To assess the interaction performance, the free energy score for the top five ranked poses of each docked combination was used for grouping and variance comparison. As docking scoring function critically measures the interaction parameters in free energy form the significant inhibitors; VEGFR2 inhibitor ponatinib, VEGFA inhibitor carvedilol, and MMP2 and MMP9 inhibitor rebimastat; have formed appropriate confirmation with a maximum number of H-bonds. Even though MMPs implicated in no H-bonds, their confirmation is stabilized in catalytic pocket, thus, rebimastat found to be top ranked molecule. These results positively ascribe the reported results and detailed inhibitory position of topranked molecules which are reported elsewhere [16-18]. This study offers a quick ranking among angio-inhibitors of VEGFR2, VEGFA, MMP2, and MMP9, however, empirical evidence probably explains the actual inhibitory position, and it may or may not be consistent with these reported results because several limitations exist during treatment and bioavailability of each inhibitor.
CONCLUSION
Targeting tumor angiogenesis is one of the key approaches in cancer therapy. During the course of cancer progression, new blood vessels are formed at the site of neoplasm from the preexisting vessels by degrading the vascular basement membrane. Thus, targeting angiogenesis growth promoters and matrix remodeling proteins is a rational approach for tumor angiogenesis inhibition. In particular, VEGFR2 and VEGFA, growth promoters, and MMP2 andMMP9, matrix remodeling proteins were chosen to evaluate the interaction performance of their angio-inhibitors. This In silico molecular docking study concludes ponatinib (VEGFR2 inhibitor), carvedilol (VEGFA inhibitor), and rebimastat (MMP2 and MMP9 inhibitor) are have the best binding interactions within their respective groups. Invitro and invivo comparative studies of these inhibitors probably explain the actual position and potency of these inhibitors.
ACKNOWLEDGEMENTS
Authors would like to thank department of biotechnology (DBT), the government of India for supporting this work [grant number BT/PR15159/GBD/27/345/2011].