Loading

Journal of Information Technology and Communications

Enhancing the Performance of AODV Routing Protocol for Selfish Node Detection in MANET

Review Article | Open Access | Volume 2 | Issue 1
Article DOI :

  • 1,4. Department of Software Engineering, Wollo University, Ethiopia
  • 2. Department of Information Technology, Wollo University, Ethiopia
  • 3. Department of Information System, Wollo University, Ethiopia
+ Show More - Show Less
Corresponding Authors
Ermias Melku Tadesse, Department of Software Engineering, Wollo University, Ethiopia
Abstract

Nowadays, due to the popularity of portable computers and the increasing demands of users to access computing services in a better way is required. Mobile ad hoc networks (MANET) are self-configuring wireless networks with no established infrastructure. Due to constantly changing network architecture, a lack of central monitoring, and insufficient security mechanisms, MANETs are vulnerable to a variety of attacks. The primary objectives of this study are to detect a node’s misbehavior in a MANET and also effectively validate the selfish node by using an algorithm for detecting selfish nodes. Retransmission is reduced and all network metrics performance is increased resulting from the discovery. AODV was utilized as the routing algorithm in this study. Using the NS2 simulation tool, the proposed algorithm is implemented. In the presence of selfish nodes and without selfish nodes, our proposed algorithm improves the packet delivery ratio, and throughput, and minimizes delay and packet drop, which are all network metrics that are compared and examined. The simulation analysis evaluated based on the routing performance was enhanced in the proposed AODV protocol in terms of packet dropped, packet delivery ratio, end-to-end delay, and throughput. However, the study of the simulation result showed an improvement in packet delivery ratio from 85.60 to 87.6638, an improvement of packet dropped from 34.40 to 32.38, the throughput improved from 674.52 to 724.521 and end-to-end delay improved from 1.902 to1.08. We concluded that all performance parameters investigated by the proposed Selfish node detection algorithm demonstrate improvement.

Keywords

• MANET

• AODV

• Selfish node

• Selfish node detection algorithm RREQ

Citation

Mebrat A, Tadesse EM, Yirdaw TW, Girma A (2025) Enhancing the Performance of AODV Routing Protocol for Selfish Node Detection in MANET. J Infor Technol Commun 2(1): 1002.

INTRODUCTION

The quick advancement of wireless technology and ubiquitous computing has generated a surging of interest in mobile ad hoc networks. However, the actions of the selfish node’s constituent nodes have a major impact on the MANET efficiency. Which must work cooperatively to achieve that the network’s essential functions are available. Because of the complications of the MANET design, such as dynamic topology changes, heterogeneous network architecture, less infrastructure, lack of central administration, limited resources, and the nature of mobility and wireless channel interference of the network, the MANET network’s performance problems were extremely difficult to solve [1]. So that the selfish node issue affects MANET’s behavior, we proposed a solution that optimizes and detects selfish nodes that agree with the route discovery of packets from sender to receiver nodes and then drop these packets. Such a selfish node has a direct impact on the reliable discovery of the network in MANET [2].

Mobile ad hoc networks are self-configuring wireless networks that function without a fixed infrastructure. MANETs are very susceptible to various threats because of their constantly changing topology of the network, absence of central monitoring and ineffective security mechanisms. Selfish nodes are malfunctioning nodes in MANETs that drop packets are not expected for them. A malicious selfish node is placed into the network, and a preventative method is also proposed [3].Within the MANET, selfishness can be destructive. The selfish node, like any other mobile node, responds positively when the neighbor’s node is enumerated and evaluated. It accepts the communication but does not forward it because it is assigned the role of an intermediate forward as a result; the selfish node discards all types of incoming packets to provide final delivery.

The packet drops rate and communication delay both increase when a node is selfish [4,5]. Selfish or no cooperative nodes are those that behave in this way. Non-cooperative nodes have a significant impact on the efficiency of MANETs. Non-cooperative conduct of nodes in MANETs can lead to the partitioning of the network [6]. In this research, we propose a mechanism for detecting a selfish node in a more efficient network architecture. Therefore, still, the design of new routing protocols is challenging research area for developers and is considered a major open issue in MANET. Generally, there are some studies(token-based method, agent-based methods, and watchdog Method, Confidant [7], that use different methods and techniques Selfish node detection for data forwarding in MANET are designed and investigated in recent studies, but there is still a gap in the existing routing protocol area of designing AODV routing protocol forwarding data within the node, it does not consider real-time node cooperation to achieve high packet delivery ratio and low delay from one user to the other in MANET.

The main objective of this research is to design a Selfish node detection algorithm for effective data broadcasting over MANET to achieve high network performance by reducing communication between selfish and noncooperative nodes. This helps to improve the AODV routing protocol that optimizes selfish nodes in network connectivity. Routing protocol, minimizes delay and maximizes message packet delivery ratio and throughput. The major limitation of the proposed approach is only applicable to MANET, due to the complex nature of the implementation. On the other hand, many issues are concerned with the performance of MANET such as remaining energy, network lifetime, and security. This thesis does not incorporate other attacks so it may not address this challenge due to the time constraint but that focus on selfishness within the node to communicate in the network. The research is aimed to apply different routing principles or techniques to discover packet delivery from source to destination within a proposed AODV routing approach to address the scalability and routing challenges of MANET.

RELATED WORK

A mobile ad hoc network is composed of wireless nodes that may be established continuously without the need for a pre-existing network and can be utilized anywhere at any time. Those are the networks. It’s a self-contained system in which wirelessly connected mobile hosts are free to move around anywhere and frequently operate as routers at the same time. The types of traffic in an ad hoc network vary significantly from that in a wireless network infrastructure [8]. The MANET routing protocol is critical for detecting a route with a high packet delivery ratio and ensuring that packets are delivered to the correct destination address [5].

The ad hoc on-demand distance vector protocol is an on-demand routing technique that makes it relatively easy to change the state of a connection. It is required to minimize network use by building a route. There are several AODV defined message types between the source node and the destination node Route Replies (RREPs), Route Requests (RREQs), and Route Request Errors (RERRs) are the three types of responses [9].

Generally, AODV is an insecure routing system that lacks any way to identify and block transmission from the selfish node behavior, according to the entire study. The source node’s IP address, the destination’s IP address, and the Broadcast ID are all provided in RREQ. It establishes a reverse path from all nodes back from the source to the destination automatically. Nodes set up a forward pointer to the destination as RREP is propagated back to the source [10]. The selfish nodes use the network for their purposes and only send their data packets to facilities, but do not help to relay the data packets of the other neighboring nodes to conserve their energy resources. The other group of nodes that appear to damage and manipulate the network facilities is the other malicious nodes [11].

RESEARCH METHODOLOGY

We used the design research methodology. This research is focused on the packets to be transmitted to the correct destination. When we see the detail of the research the main focus is on the packets (RREQ and RREP) that are reached to the correct destination from the source and from the correct destination to the source, in another word, to minimize the incorrect RREP packet from the selfish node to the source node. The parameters in this research are total packet lost/drop, packet delivery ratio, and throughput. These parameters are usually expressed by numbers and percentages. The main focus of our algorithm is to develop an algorithm used to detect selfish nodes. We used the design science research method to design the properties of AODV in the NS2 simulation tool [12].

Proposed Selfish node detection Algorithm - The proposed approach implements the AODV routing protocol performance with selfish and without selfish nodes. The proposed solution is implemented based on the modification of the AODV routing protocol using the Selfish Node Detection Algorithm (SFNDA). In this proposed approach, the researchers focused on the RREP destination that sends from any intermediate or destination node to the source node. The network efficiency is low with selfish nodes, and packets are dropped during transmission. Almost all selfish nodes want to save their resources in AODV, by ignoring all messages that are allocated to it, it is simple for the node to be selfish.

For this reason, Requests are sent to all neighbors during route discovery in AODV to find the path. Before performance degradation occurred, this study detected the selfish nodes. This was achieved by a detected selfish node that disturbs the entire network, dropping the packet of the control message, then the source node decides to send the control message to another node and takes a different path. The destination node becomes disabled after the RREP is replayed. In this case, the source node has already sent the actual message, but the destination of the message is not reached. We will establish a mechanism to extend the life of destination nodes after sending the reply to receive the actual message.

The proposed architecture is a design for reducing selfish nodes in MANETs by using the AODV protocol. If a selfish node exists in the network, the source node sends a route request to the destination node, which returns a false route reply to the source node. The source node assumes the RREP is coming from the selfish node and delivers data packets to it. When the selfish node gets a data packet from the source node, the data packet is dropped. If selfish nodes do not forward RREQ messages in MANET, they will not forward or drop these messages when they receive them to avoid becoming route members for other nodes. As a reason, they can avoid forwarding any messages to others.

As a result of this behavior, the transmission path will need to be created on more nodes. If a node broadcasts an RREQ message and checks whether or not its neighbors have forwarded the message. The RREQ checking node is the name of this node. The RREQ checked node is the monitored node. The RREQ checking node monitors its neighbors after broadcasting an RREQ message and records which neighbors have rebroadcast the same RREQ message. After a certain amount of time has passed, the RREQ checking node will analyze the routing table to see which nodes are not forwarding the RREQ message. These nodes are known as selfish nodes since they do not forward the RREQ message. After receiving SFNDA examines an RREQ message, an RREQ checked node must rebroadcast the message to its neighbors, including the RREQ message sender. This method is carried out by modifying the AODV protocol. The researchers used as Selfish Node Detection Algorithm approach to reduce selfish nodes.

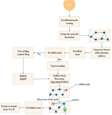
Figure 1 shows the proposed architecture, which describes the overall architecture of the Selfish Node Detection Algorithm. First, to create ready node routing after creating the routing setup of the network to deploy the node next to select the source and destination address after that the discovery of source &destination to establish the route next to if the node is selfish bypass routing that of to occur error transmission of data now by detecting SFNDA. On the other hand, if the node is not a selfish node forwarding control message that it will be packet transmitted to the target node. Based on this after the selfish node detection algorithm detects the selfish node.

Figure 1 Design Science Research Methodology (DSRM) Process Model [12].

After selfish node detection, it will be the normal discovery of the path from source to the destination there establishing a route for the successful packet transmission from source to destination is done. When the source node broadcasts RREQ to nearby nodes, including selfish nodes, a false RREP is generated and sent to the source node. Using the modification of the AODV protocol, the proposed algorithm compares RREP data with existing routing table data. Then, if the RREP comes from a selfish node, eliminate it from the route information and receive a new route RREP from a normal node. The proposed solution design proposes to minimize the effects of the selfish node in MANET while using the AODV routing protocol with the Selfish Node Detection Algorithm technique. Specifically, the Selfish Node Detection Algorithm approach, to minimize the selfish node by using the proposed solution.

The reason for using on Selfish Node Detection Algorithm method is that it can detect and mitigate previously undiscovered and novel attacks. The proposed solution architecture in MANET is implemented by modifying the existing AODV routing protocol. The proposed solution simulated an existing selfish node on a simulation network environment, then improved network performance by identifying and minimizing the impacts of the selfish node attacker. Figure 2 described in detail how to discard false RREPs delivered by abnormal nodes and send data packets to the destination node through a new route.

Figure 2 The Overall Proposed Architecture.

Algorithm: The Proposed SFNDA flow description

Step 1: initiate the source node

Step 2: Send RREQ messages to all neighboring nodes for data packet transmission.

Step3: start to discover a real route within the collected neighbor information and send a request

Step 4: After discovering the route that broadcast the route request in the intermediate node

Step 5: Before reaching RREQ in the destination node check the repetition of a route request, If the route request repetition has occurred it sends RRER

Step 6: after route request repetition is occurred again to start to discover the route

Step 7: If the Next Node is immediately sent RREP, otherwise rebroadcast the request to the neighbor node until reaches to destination node found. If next node == DN {send RREP to Source node Else IN Rebroadcast RREQ}

Step 8: After listening to the neighbor node behavior, it will be finding route node behavior if the route is fresh forward RREQ and Analysis the result

Step 9: if the message type and repetition of request is RRER it detects the selfish node and after detecting the selfish node the normal Data transmission will be achieved

Step10: if the RREQs reach to destination node then select, the target node that delivers the RREP to the source node.

Step11: The proposed SFNDA Approach compares RREP with Routing Table in AODV routing protocol to check whether the RREP packet is from the normal or selfish node.

Step12: If the attacker exists in the selected path, it sends immediately a false RREP to the sender node. If RREP does not reach the source node the node is abnormal node RREP will be discarded on the other hand the connection failure occurs and sent it RRER.

Step 13: If routing information is matched then transfer real data to the receiver node by selecting the shortest routing path.

Step14: Applied the proposed approach, change the route table information, and block that RREP then finds the new path to forward data packets and the new fresh route for effective communication.

Step 15: End.

RESULTS AND DISCUSSION

Performance Metrics and Simulation Setup - the performance metrics are measure for two types of simulation scenarios such as: Based on the simulation environment to evaluate the proposed method in the AODV routing protocol, we have to use two simulation scenarios. In the first scenario, we test the effectiveness of the proposed approach by using variable numbers of normal nodes and with a fixed number of normal nodes without selfish nodes that contrast the outcomes of both recommended protocols with the effectiveness of the routing protocols currently in use [13]. The original AODV routing protocol is the first existing protocol with which we compare our findings, and the proposed selfish node detection algorithm in the AODV routing protocol in MANET is the second. In the second scenario, a fixed number of normal nodes and a variable number of selfish nodes is used to evaluate the proposed scheme’s security performance. Simulation Parameter - in this simulation, a simulation is simulated on a network topology dimension of the simulation area of 1000m x 1000m was applied and 20 number of nodes that are randomly disturbed in this area.

The nodes will be moving within the network space according to the random placement model [14].In this network simulation, we have used UDP connection and the tests performed on CBR under 1000byte. The simulation did not use TCP connection for the simulation, because in TCP connection the source node will stop the connection if the TCP ACK packets are not received. In this simulation, the selfish node is selected because that can be dropped a large number of data packets. Since we didn’t consider the mobility model, we take the area randomly.

The trace graph is selected because it can take any trace file format without any configuration AWK files. We have taken 20 nodes and 100ms in this network environment for effective network communication. The time used in this simulation is 100 seconds. The number of nodes involved in the experiments is 20, the number of selfish nodes involved in the experiments is varied from 1 to 6 and random waypoint mobility is used as the mobility model [14,15]. Proposed AODV, EX-AODV, AODV under selfish node are used as routing protocols. The overall experimental parameters are summarized in Table 1. Generally, we have chosen the simulation setup was settled according to which taken from recent paper depends on AODV routing protocol standards.

Table 1: Simulation Parameters Set up.

Parameter

Values

Simulation tool

NS-2.35

Simulation area

1000m*1000m

Routing protocol

AODV

Number of nodes

10,20

Traffic type

CBR

Packet size

1000byte

Type of attack

Selfish node

platform

Ubuntu 16.04

Type of connection

UDP

Mobility

RWP

Simulation time

100s

By using Table 2 the simulation set up the following simulation results are simulated using Nam window. New AODV agent .h and .cc file for AODV simulations provided with ns-2.35. The trace file generated from the simulation and files parsed to evaluate the performance of the routing protocols (dropped packet, packet delivery ratio, end-toend delay, and throughput). This section describes the metrics adopted for evaluating the considered routing algorithms. Routing in the communication networks depends on the definition of a performance indicator called routing metrics. Simulation Result Analysis and Discussion - in our simulation result, the packet delivery ratio performance of the as shown Figure 3.

Table 2: Summary of the Comparison.

Parameters

Existing

AODV

Proposed AODV

Evaluation result

Number of Nodes

10,20

10,20

The same

Number of the sent packet

4109

4109

The same

Number of a received packet

4079

4079

The same

Number of the forwarded packet

11150

11150

The same

Total dropped packet

34.40

32.38

Improved

Packet delivery ratio

85.60

87.6638

Improved

End-to-end delay

1.902

1.008

Improved

Throughput

674.52

724.521

Improved

Figure 3 Flow Chart of Proposed SFNDA Algorithm.

that the increase in number of nodes in the network has the direct effect in the increase the number of dropping packets. This is because of the number of route breaks increases in the increase in number of nodes or network size. Means that when the number of intermediate nodes increase between the source and the destination node then the probability of route break also increases. In case of our developed algorithm the probability of packet dropping is less than EX- AODV. The increasing of packet dropping in AODV under selfish node is because of the packet dropped by the selfish nodes. The relative increase of PDR in our developed proposed AODV shows the feasibility of the algorithm along with its scalability. When there is a normal node in the network, the PDR performance for protocols namely for EX-AODV (88.5%), AODV under selfish node (50%) and proposed-AODV (92.5%) on the number of nodes. the packet dropping in AODV under selfish nodes is increasing because of the packet dropped by the selfish nodes. However, the packet delivery ratio has been achieved in proposed-AODV, as the number of node size increases proposed-AODV outsmarts than an EX-AODV routing protocol.

The packet delivery ratio is the best performance metric in the evaluation. However, the performance of proposed AODV, EX-AODV and AODV under selfish node in terms of PDR depending on this simulation the proposed detection method shows better PDR when compared to EX-AODV and AODV under selfish node in MANET. When the number of selfish nodes increases then the packet delivery ratio will be decreasing but in the proposed AODV the PDR has increased. On comparing the proposed AODV with the existing AODV and AODV under the selfish nodes, the proposed-AODV provides better than existing AODV and AODV under selfish node ratio values. Therefore, proposed AODV perform better PDR under the presence of selfish nodes on both protocols is high selfish nodes on the network as illustrated on Figure 4.

Figure 4 Packet Delivery Ratio vs Number of Nodes.

The evaluation metrics of an end-to-end delay are represented by the performance of EXAODV, proposed AODV, and AODV under the selfish node. The result shown in Figure 5 was time taken to packet reach destination from the source. Since the packet sent from source reach destination through the intermediate node, selfishness and packet dropped increase up to packet was received by destination node. This was why the end-to-end delay of received packet was increased. Here delay specifies in milliseconds for a particular packet transferred from a destination. However, to illustrate the figure end-to-end delay is in both the proposed AODV selfish node detection and EX-AODV rather than compared to under selfish node. Yet, for the proposed AODV protocols, the average delay is slightly the same as EX-AODV. Thus, the proposed AODV performs better average delay than EX-AODV and AODV under the selfish node. Thus, the proposed AODV performs better on average end-to-end delay measurement.

Figure 5 Packet Delivery Ratio vs Number of Selfish nodes.

The simulation time for the sent event and received event in existing AODV. From the Figure 6. delay of received packet was high because up to the packet reach the destination, the number of intermediate nodes increase, thus the chance of intermediate node to be selfish was high and this case interference and delay at the intermediate node. The delay of receiving packet higher than sending packet in existing AODV and AODV under selfish node.

Figure 6 End to End Delay vs Number of Nodes.

It includes all possible delay causes such as route discovery, queuing and retransmission delay, Packet drop. The performance results in terms of end-to-end delay achieved in Figure 7, the performance of average delay during the network under the presence of selfish nodes shows that EX-AODV protocol, AODV under the selfish node. Furthermore, the average delay improved in proposed AODV protocols provide a low delay because selfish node detection algorithm.

Figure 7 End to End Delay vs Number of Selfish nodes.

Detect the selfish node and selects the normal node to send packets. If the number of selfish nodes increases then the delay also increases. As a result, the proposed AODV performs good performance during the presence of selfish nodes and has been improved to varying degrees As the simulation result, the average throughput time increases the total amount of packet sent to a destination was decreased. Because here the packet dropped by different reasons, especially selfish nodes since there was no method to capture them during route discovery. This was calculated with the number of sent packet and the number of packets reaches the destination. The result was taken from each source and destination node from the network information of the trace analyzer. This result was taken from the proposed AODV after adding the selfish node detection algorithm. The result was taken with the same parameter and the same number of nodes.

EXAODV and AODV under selfish node protocols show no significant difference in the number of nodes in the network but, the proposed AODV achieved there is a significant difference than both protocols as depicted in Figure 8. However, in the proposed AODV protocol the average throughput is better than EX-AODV and AODV under selfish nodes during normal operations. When the evaluation of the proposed AODV selfish node detection enhance good results under the selfish node. So, the proposed enhanced the throughput in MANET. The results show as the number of nodes increases, as well as the throughput, also increases. The comparison of the throughput of existing AODV, AODV under selfish node and proposed AODV with selfish node detection algorithm. After detecting the node behavior during route discovery, the selfish node detected and the routing done through normally behaving node only.

Figure 8 Throughput vs Number of nodes.

The metrics analyzed with the number of messages delivered per second. It is described as the total number of received packets at the destination out of total transmitted packets depend on the proposed node evaluate performance throughput on both protocols was represented in the following Figure 9. When the network is under the presence of selfish nodes condition, EXAODV and AODV under selfish node throughput have dropped and thus, the proposed AODV protocols the throughput performance is shown better improvement than both protocols. Therefore, we conclude that the proposed algorithm is more effective than EX-AODV and AODV under selfish nodes in alleviating the effect of selfish nodes.

Figure 9 Throughput vs Number of Selfish Nodes

We simulate the performance of EX-AODV, proposed AODV and AODV under the selfish node. Depending on the proposed solution improves the performance of Existing AODV and AODV under selfish node by selecting the normal node to transfer the data. The result of all performance metrics is different thus proposed selfish node detection algorithm enhances the performance of AODV by reducing packet drop, increase packet throughput and reduce the delay. The packet delivery ratio for the proposed AODV was best. So based on the (Figure 10), EX-AODV and proposed AODV has a low number of dropped packet that increase the number of nodes in the network has direct effect in the increase the number of dropping packets but AODV under selfish node has high number of a dropped packet. The following graph shows the packet dropped is very much detected in the proposed detection method when compared to AODV under selfish node and EX-AODV.

Figure 10 Packet Dropped Vs Number of Nodes.

From the result, we concluded that detect the selfish node during routing discovery was very important to select a normal path. This results in the best throughput, decrease delay, increase the packet delivered (minimize the packet drop). The proposed SFNDA used AODV protocol to overcome the problem caused due to retransmission, packet collision, packet loss, and other factor cause performance degradation.

CONCLUSION AND FUTURE WORK

In this thesis, selfishness behavior was used to express the problem with AODV routing protocol performance. The solution to the node’s selfish behavior was discovered through a review of various works of literature. Most of MANET’s proposed protocols suppose that mobile users are not selfish and that they all participate to the same extent. Selfish nodes attempt to promote their gains. They may, refuse to relay messages from other nodes or may willingly relay messages from friends or nodes inside their communities but not from strangers. A selfish node will usually refuse to collaborate in packet transmission, causing major network performance issues. Because the goal of this research was to find the best AODV protocol by incorporating a selfish Node Detection algorithm during route discovery. As a result, the new AODV outperforms the current AODV in simulation. To evaluate the suggested method, this research focuses on four performance metrics: packet delivery ratio, packet drop, end-to-end delay, and throughput. The NS-2.35 was used to evaluate the performance of existing AODV and new AODV with SFNDA routing protocol in this research.to accomplish networking functions, MANET is heavily reliant on node cooperation. As a result, it is extremely sensitive to selfish nodes.

Future Work

In the future, we recommended to work on the following aspects:

> The proposed selfish node detection algorithm is done on the broadcast and packet dropped in the date transmission for detecting selfish nodes in Figure 9 the simulation environment to test and evaluate our proposed method in the AODV protocols. In the future, we suggested simulating and analyzing different performance metrics such as link failure, queue, congestion problem, and energy consumption in NS2.

> Another component of future work will be to develop methods for restoring the node to the network utilizing the NS2/NS3 environment if the selfish behavior resumes to normal and a real-world scenario is used to validate the proposed method.

REFERENCES
  1. Ehsan H, Khan FA. Malicious AODV: Implementation and analysis of routing attacks in MANETs, Proc. 11th IEEE Int. Conf. Trust. Secur. Priv. Comput. Commun. Trust.-11th IEEE Int. Conf. Ubiquitous Comput. Commun. 2012; 1181-1187.
  2. Perti A, Sharma P. Reliable AODV protocol for wireless ad hoc networking, 2009 IEEE Int. Adv. Comput Conf. 2009; 00: 675-680.
  3. Bharathi M, Sairam R, Sundar S, Vidhyapathy CM. Securing AODV protocol from selfish node attack. ARPN J Eng Appl Sci. 2015; 10: 5286-5290.
  4. Joshi S, Arindom R, Dikshit T, Anish B, Deep AG, Pallav P. Conceptual paper on factors affecting the attitude of senior citizens towards purchase of smartphones. Indian J Sci Technol. 2015; 8: 83-89.
  5. Karthik PBH, Nagesh HR, Chiplunkar NN. Mitigation and performance evaluation Mechanism for Selfish Node Attack in MANETs. 2017 Int Conf Comput. Commun. Control Autom. 2017: 1-6.
  6. Ullah Z, Khan MS, Ahmed I, Javaid N, Khan MI. Fuzzy-based trust model for detection of selfish nodes in MANETs, Proc. - Int Conf Adv Inf Netw Appl AINA. 2016: 965-972.
  7. Patil A, Khan J, Khandave A, Yadgire A, Dangore PM. Selfish Nodes Detection Techniques in MANET-A. Int J Res Appl Sci Eng Technol. 2015; 3: 286-290.
  8. Agrawal K. Manet: Comparion on AODV and DSR. 2016: 77-82.
  9. Ali AKS, Kulkarni UV. Comparing and analyzing reactive routing protocols (aodv, dsr and tora) in qos of manet, Proc. - 7th IEEE Int Adv Comput Conf. 2017: 345-348.
  10. Alkatheiri MS, Liu J, Sangi AR. AODV routing protocol under several routing attacks in MANETs. Int Conf Commun Technol Proceedings. 2011: 614-618.
  11. Nobahary S, Garakani HG, Khademzadeh A, Rahmani AM. Selfish node detection based on hierarchical game theory in IoT. Eurasip J Wirel Commun Netw. 2019; 255.
  12. Peffers K, Tuunanen T, Rothenberger MA, Chatterjee S. A design science research methodology for information systems research. J Manag Inf Syst. 2007; 24: 45-77.
  13. Agrawal K, Jain S. Simulation Based Performance Comparison of Adhoc Routing Protocols. 2014.
  14. Hayder Majid AA. Impact of Mobility Models on Routing Protocols for Various Traffic Classes in Mobile Ad Hoc Networks. 2016.
  15. Gupta AK, Sadawarti H, Verma AK. Performance Analysis of MANET Routing Protocols in Different Mobility Models. Int J Inf Technol Comput Sci. 2013; 5: 73-82.

Mebrat A, Tadesse EM, Yirdaw TW, Girma A (2025) Enhancing the Performance of AODV Routing Protocol for Selfish Node Detection in MANET. J Infor Technol Commun 2(1): 1002.

Received : 25 Jun 2025
Accepted : 24 Jun 2025
Published : 25 Jun 2025
Journals
Annals of Otolaryngology and Rhinology
ISSN : 2379-948X
Launched : 2014
JSM Schizophrenia
Launched : 2016
Journal of Nausea
Launched : 2020
JSM Internal Medicine
Launched : 2016
JSM Hepatitis
Launched : 2016
JSM Oro Facial Surgeries
ISSN : 2578-3211
Launched : 2016
Journal of Human Nutrition and Food Science
ISSN : 2333-6706
Launched : 2013
JSM Regenerative Medicine and Bioengineering
ISSN : 2379-0490
Launched : 2013
JSM Spine
ISSN : 2578-3181
Launched : 2016
Archives of Palliative Care
ISSN : 2573-1165
Launched : 2016
JSM Nutritional Disorders
ISSN : 2578-3203
Launched : 2017
Annals of Neurodegenerative Disorders
ISSN : 2476-2032
Launched : 2016
Journal of Fever
ISSN : 2641-7782
Launched : 2017
JSM Bone Marrow Research
ISSN : 2578-3351
Launched : 2016
JSM Mathematics and Statistics
ISSN : 2578-3173
Launched : 2014
Journal of Autoimmunity and Research
ISSN : 2573-1173
Launched : 2014
JSM Arthritis
ISSN : 2475-9155
Launched : 2016
JSM Head and Neck Cancer-Cases and Reviews
ISSN : 2573-1610
Launched : 2016
JSM General Surgery Cases and Images
ISSN : 2573-1564
Launched : 2016
JSM Anatomy and Physiology
ISSN : 2573-1262
Launched : 2016
JSM Dental Surgery
ISSN : 2573-1548
Launched : 2016
Annals of Emergency Surgery
ISSN : 2573-1017
Launched : 2016
Annals of Mens Health and Wellness
ISSN : 2641-7707
Launched : 2017
Journal of Preventive Medicine and Health Care
ISSN : 2576-0084
Launched : 2018
Journal of Chronic Diseases and Management
ISSN : 2573-1300
Launched : 2016
Annals of Vaccines and Immunization
ISSN : 2378-9379
Launched : 2014
JSM Heart Surgery Cases and Images
ISSN : 2578-3157
Launched : 2016
Annals of Reproductive Medicine and Treatment
ISSN : 2573-1092
Launched : 2016
JSM Brain Science
ISSN : 2573-1289
Launched : 2016
JSM Biomarkers
ISSN : 2578-3815
Launched : 2014
JSM Biology
ISSN : 2475-9392
Launched : 2016
Archives of Stem Cell and Research
ISSN : 2578-3580
Launched : 2014
Annals of Clinical and Medical Microbiology
ISSN : 2578-3629
Launched : 2014
JSM Pediatric Surgery
ISSN : 2578-3149
Launched : 2017
Journal of Memory Disorder and Rehabilitation
ISSN : 2578-319X
Launched : 2016
JSM Tropical Medicine and Research
ISSN : 2578-3165
Launched : 2016
JSM Head and Face Medicine
ISSN : 2578-3793
Launched : 2016
JSM Cardiothoracic Surgery
ISSN : 2573-1297
Launched : 2016
JSM Bone and Joint Diseases
ISSN : 2578-3351
Launched : 2017
JSM Bioavailability and Bioequivalence
ISSN : 2641-7812
Launched : 2017
JSM Atherosclerosis
ISSN : 2573-1270
Launched : 2016
Journal of Genitourinary Disorders
ISSN : 2641-7790
Launched : 2017
Journal of Fractures and Sprains
ISSN : 2578-3831
Launched : 2016
Journal of Autism and Epilepsy
ISSN : 2641-7774
Launched : 2016
Annals of Marine Biology and Research
ISSN : 2573-105X
Launched : 2014
JSM Health Education & Primary Health Care
ISSN : 2578-3777
Launched : 2016
JSM Communication Disorders
ISSN : 2578-3807
Launched : 2016
Annals of Musculoskeletal Disorders
ISSN : 2578-3599
Launched : 2016
Annals of Virology and Research
ISSN : 2573-1122
Launched : 2014
JSM Renal Medicine
ISSN : 2573-1637
Launched : 2016
Journal of Muscle Health
ISSN : 2578-3823
Launched : 2016
JSM Genetics and Genomics
ISSN : 2334-1823
Launched : 2013
JSM Anxiety and Depression
ISSN : 2475-9139
Launched : 2016
Clinical Journal of Heart Diseases
ISSN : 2641-7766
Launched : 2016
Annals of Medicinal Chemistry and Research
ISSN : 2378-9336
Launched : 2014
JSM Pain and Management
ISSN : 2578-3378
Launched : 2016
JSM Women's Health
ISSN : 2578-3696
Launched : 2016
Clinical Research in HIV or AIDS
ISSN : 2374-0094
Launched : 2013
Journal of Endocrinology, Diabetes and Obesity
ISSN : 2333-6692
Launched : 2013
Journal of Substance Abuse and Alcoholism
ISSN : 2373-9363
Launched : 2013
JSM Neurosurgery and Spine
ISSN : 2373-9479
Launched : 2013
Journal of Liver and Clinical Research
ISSN : 2379-0830
Launched : 2014
Journal of Drug Design and Research
ISSN : 2379-089X
Launched : 2014
JSM Clinical Oncology and Research
ISSN : 2373-938X
Launched : 2013
JSM Bioinformatics, Genomics and Proteomics
ISSN : 2576-1102
Launched : 2014
JSM Chemistry
ISSN : 2334-1831
Launched : 2013
Journal of Trauma and Care
ISSN : 2573-1246
Launched : 2014
JSM Surgical Oncology and Research
ISSN : 2578-3688
Launched : 2016
Annals of Food Processing and Preservation
ISSN : 2573-1033
Launched : 2016
Journal of Radiology and Radiation Therapy
ISSN : 2333-7095
Launched : 2013
JSM Physical Medicine and Rehabilitation
ISSN : 2578-3572
Launched : 2016
Annals of Clinical Pathology
ISSN : 2373-9282
Launched : 2013
Annals of Cardiovascular Diseases
ISSN : 2641-7731
Launched : 2016
Journal of Behavior
ISSN : 2576-0076
Launched : 2016
Annals of Clinical and Experimental Metabolism
ISSN : 2572-2492
Launched : 2016
Clinical Research in Infectious Diseases
ISSN : 2379-0636
Launched : 2013
JSM Microbiology
ISSN : 2333-6455
Launched : 2013
Journal of Urology and Research
ISSN : 2379-951X
Launched : 2014
Journal of Family Medicine and Community Health
ISSN : 2379-0547
Launched : 2013
Annals of Pregnancy and Care
ISSN : 2578-336X
Launched : 2017
JSM Cell and Developmental Biology
ISSN : 2379-061X
Launched : 2013
Annals of Aquaculture and Research
ISSN : 2379-0881
Launched : 2014
Clinical Research in Pulmonology
ISSN : 2333-6625
Launched : 2013
Journal of Immunology and Clinical Research
ISSN : 2333-6714
Launched : 2013
Annals of Forensic Research and Analysis
ISSN : 2378-9476
Launched : 2014
JSM Biochemistry and Molecular Biology
ISSN : 2333-7109
Launched : 2013
Annals of Breast Cancer Research
ISSN : 2641-7685
Launched : 2016
Annals of Gerontology and Geriatric Research
ISSN : 2378-9409
Launched : 2014
Journal of Sleep Medicine and Disorders
ISSN : 2379-0822
Launched : 2014
JSM Burns and Trauma
ISSN : 2475-9406
Launched : 2016
Chemical Engineering and Process Techniques
ISSN : 2333-6633
Launched : 2013
Annals of Clinical Cytology and Pathology
ISSN : 2475-9430
Launched : 2014
JSM Allergy and Asthma
ISSN : 2573-1254
Launched : 2016
Journal of Neurological Disorders and Stroke
ISSN : 2334-2307
Launched : 2013
Annals of Sports Medicine and Research
ISSN : 2379-0571
Launched : 2014
JSM Sexual Medicine
ISSN : 2578-3718
Launched : 2016
Annals of Vascular Medicine and Research
ISSN : 2378-9344
Launched : 2014
JSM Biotechnology and Biomedical Engineering
ISSN : 2333-7117
Launched : 2013
Journal of Hematology and Transfusion
ISSN : 2333-6684
Launched : 2013
JSM Environmental Science and Ecology
ISSN : 2333-7141
Launched : 2013
Journal of Cardiology and Clinical Research
ISSN : 2333-6676
Launched : 2013
JSM Nanotechnology and Nanomedicine
ISSN : 2334-1815
Launched : 2013
Journal of Ear, Nose and Throat Disorders
ISSN : 2475-9473
Launched : 2016
JSM Ophthalmology
ISSN : 2333-6447
Launched : 2013
Journal of Pharmacology and Clinical Toxicology
ISSN : 2333-7079
Launched : 2013
Annals of Psychiatry and Mental Health
ISSN : 2374-0124
Launched : 2013
Medical Journal of Obstetrics and Gynecology
ISSN : 2333-6439
Launched : 2013
Annals of Pediatrics and Child Health
ISSN : 2373-9312
Launched : 2013
JSM Clinical Pharmaceutics
ISSN : 2379-9498
Launched : 2014
JSM Foot and Ankle
ISSN : 2475-9112
Launched : 2016
JSM Alzheimer's Disease and Related Dementia
ISSN : 2378-9565
Launched : 2014
Journal of Addiction Medicine and Therapy
ISSN : 2333-665X
Launched : 2013
Journal of Veterinary Medicine and Research
ISSN : 2378-931X
Launched : 2013
Annals of Public Health and Research
ISSN : 2378-9328
Launched : 2014
Annals of Orthopedics and Rheumatology
ISSN : 2373-9290
Launched : 2013
Journal of Clinical Nephrology and Research
ISSN : 2379-0652
Launched : 2014
Annals of Community Medicine and Practice
ISSN : 2475-9465
Launched : 2014
Annals of Biometrics and Biostatistics
ISSN : 2374-0116
Launched : 2013
JSM Clinical Case Reports
ISSN : 2373-9819
Launched : 2013
Journal of Cancer Biology and Research
ISSN : 2373-9436
Launched : 2013
Journal of Surgery and Transplantation Science
ISSN : 2379-0911
Launched : 2013
Journal of Dermatology and Clinical Research
ISSN : 2373-9371
Launched : 2013
JSM Gastroenterology and Hepatology
ISSN : 2373-9487
Launched : 2013
Annals of Nursing and Practice
ISSN : 2379-9501
Launched : 2014
JSM Dentistry
ISSN : 2333-7133
Launched : 2013
Author Information X